EasyManua.ls Logo

LAMINOX IDRO HYDRO - Product Identification Label

Default Icon
40 pages
Print Icon
To Next Page IconTo Next Page
To Next Page IconTo Next Page
To Previous Page IconTo Previous Page
To Previous Page IconTo Previous Page
Loading...
8
2 SPECIFICATIONS AND TECHNICAL DATA
2.1 Specifications
Stoves and pellet stoves are devices built to work with good quality wood pellets only (see par. 3 fuel).
Hydro models must be connected to the plumbing system.
2.2 Technical data (see attached sheet)
2.3 Rear connection dimensions (see attached sheet)
2.4 Product identification data (see attached sheet)
The technical label shows device data and performance. Tampering with, removing or lack of a technical
label makes installation and maintenance operations difficult, due to the lack of product identification. In the
event of damage, request a duplicate from our service centre. Given the importance of the data label, we
recommend installing the stove at a distance at which it is always visible.
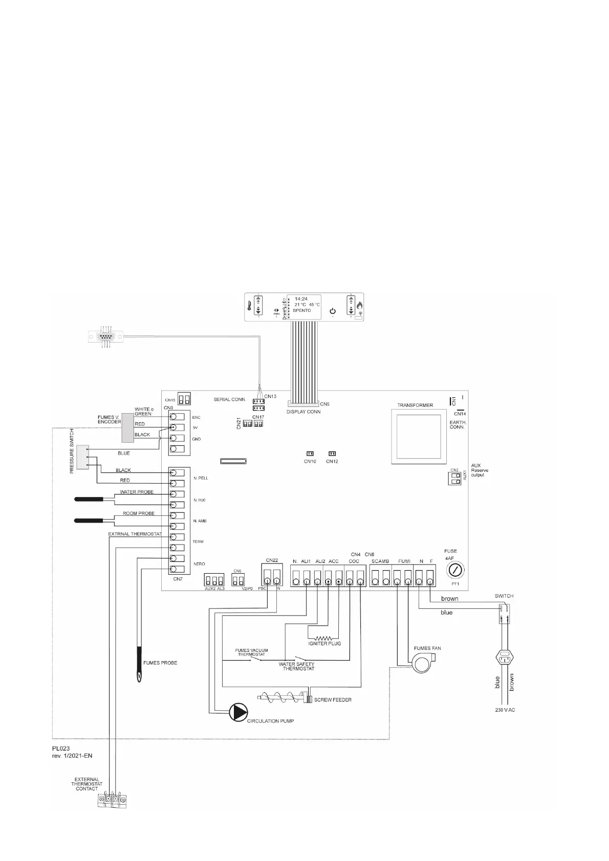
2.5 Electrical diagrams

Table of Contents