EasyManua.ls Logo

lancer 2500 - Wiring Diagram

lancer 2500
12 pages
Print Icon
To Next Page IconTo Next Page
To Next Page IconTo Next Page
To Previous Page IconTo Previous Page
To Previous Page IconTo Previous Page
Loading...
9
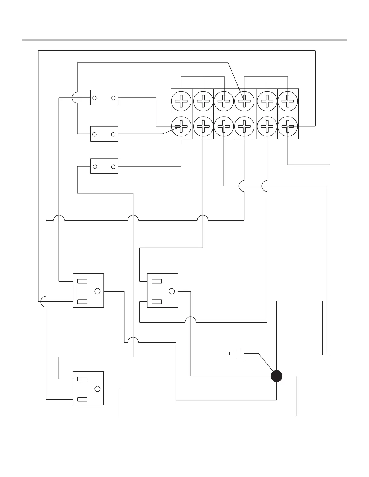
WIRING DIAGRAM
WHITE 18 AWG
COMP
DECK
OUTLET
POWER CORD
GND
WHITE 18 AWG
CARB
OUTLET
WHITE 18 AWG
RECIRC
OUTLET
WHITE 18 AWG
ON LIGHT
RECIRC
SWITCH
WHITE 18 AWG
CARB
SWITCH
BLACK 18 AWG

Related product manuals