EasyManua.ls Logo

Launch CR-HD - Upgrading; CR-HD upgrading flow

Launch CR-HD
29 pages
Print Icon
To Next Page IconTo Next Page
To Next Page IconTo Next Page
To Previous Page IconTo Previous Page
To Previous Page IconTo Previous Page
Loading...
LAUNCH CR-HD User's Manual
16
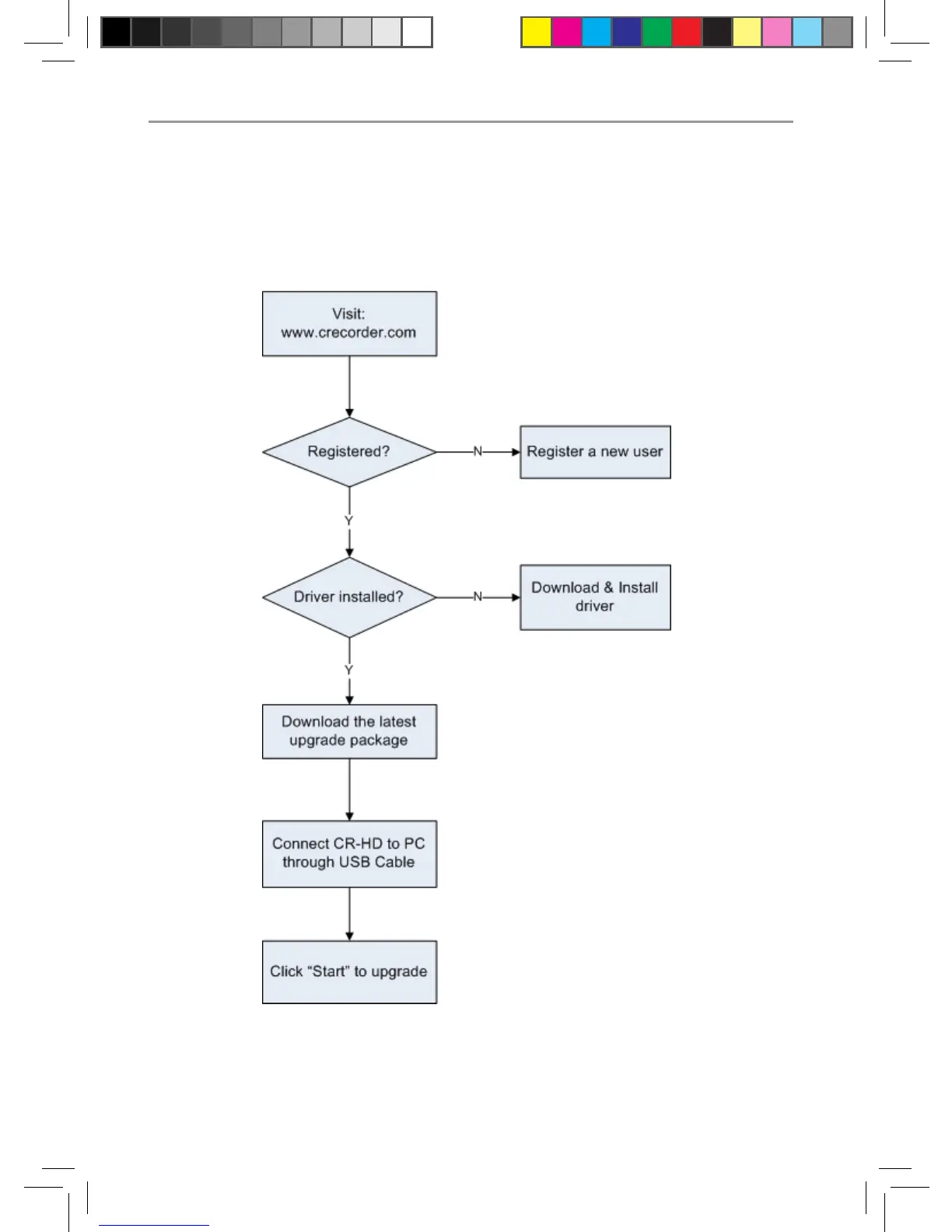
5. Upgrading
5.1 CR-HD upgrading ow

Related product manuals