EasyManua.ls Logo

Lectrosonics HM - Technical Overview of the HM Transmitter; Wideband Design and Deviation; Digital Hybrid Wireless Technology; Low Frequency Roll-Off

Lectrosonics HM
20 pages
Print Icon
To Next Page IconTo Next Page
To Next Page IconTo Next Page
To Previous Page IconTo Previous Page
To Previous Page IconTo Previous Page
Loading...
HM
LECTROSONICS, INC.
4
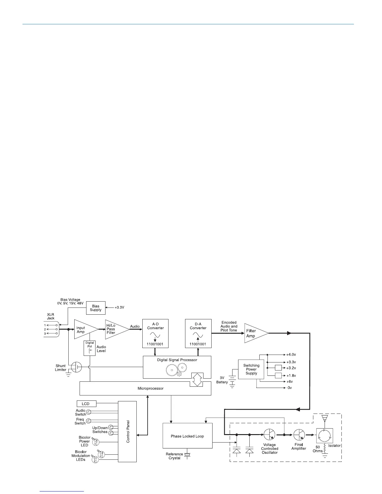
Wideband Design
The HM transmitter uses ±75 kHz wide deviation for an
excellent signal to noise ratio and wide dynamic range.
The DSP controlled input limiter features a wide range
dual envelope design which cleanly limits input signal
peaks over 30 dB above full modulation. Switching power
supplies to provide constant voltages to the transmitter
circuits from the beginning (3 Volts) to the end (1.7 Volts)
of battery life, and an ultra low noise input amplifier for
quiet operation.
Digital Hybrid Wireless
®
Technology
All wireless links suffer from channel noise to some de-
gree, and all wireless microphone systems seek to mini-
mizetheimpactofthatnoiseonthedesiredsignal.Con-
ventional analog systems use compandors for enhanced
dynamic range, at the cost of subtle artifacts (known as
“pumping” and “breathing”). Wholly digital systems defeat
the noise by sending the audio information in digital form,
at the cost of some combination of power, bandwidth and
resistance to interference.
Lectrosonics Digital Hybrid Wireless
®
systems over-
come channel noise in a dramatically new way, digitally
encoding the audio in the transmitter and decoding it
in the receiver, yet still sending the encoded informa-
tion via an analog FM wireless link. This proprietary
algorithm is not a digital implementation of an analog
compandor but a technique that can be accomplished
only in the digital domain, even though the inputs and
outputs are analog.
Channelnoisestillimpactsreceivedsignalqualityand
will eventually overwhelm a receiver. Digital Hybrid
Wireless
®
simply encodes the signal to use a noisy
General Technical Description
channel as efficiently and robustly as possible, yield-
ing audio performance that rivals that of wholly digital
systems, without the power and bandwidth problems
inherent in digital transmission.
Because it uses an analog FM link, Digital Hybrid Wire-
less
®
enjoys all the benefits of conventional FM wire-
less systems, such as excellent range, efficient use of
RF spectrum, and resistance to interference. However,
unlike conventional FM systems, it does away with the
analog compandor and its artifacts.
No Pre-Emphasis/De-Emphasis
The Digital Hybrid Wireless
®
design results in a signal-to-
noise ratio high enough to preclude the need for conven-
tional pre-emphasis (HF boost) in the transmitter and de-
emphasis (HF roll off) in the receiver. This eliminates the
potential for extreme distortion on signals with abundant
high-frequency information.
Low Frequency Roll-Off
The low frequency roll-off can be set for a 3 dB down
point at 35, 50 or 70 Hz to control subsonic and very
low frequency audio content in the audio. The actual roll-
off frequency will vary slightly depending upon the low
frequency response of the microphone.
Excessive low frequency content can drive the transmit-
ter into limiting, or in the case of high level sound sys-
tems, can even cause damage to loudspeaker systems.
The roll-off is normally adjusted by ear while listening
as the system is operating.

Related product manuals