EasyManua.ls Logo

Lectrosonics SMa - General Technical Description

Lectrosonics SMa
24 pages
Print Icon
To Next Page IconTo Next Page
To Next Page IconTo Next Page
To Previous Page IconTo Previous Page
To Previous Page IconTo Previous Page
Loading...
SMa Series
LECTROSONICS, INC.
4
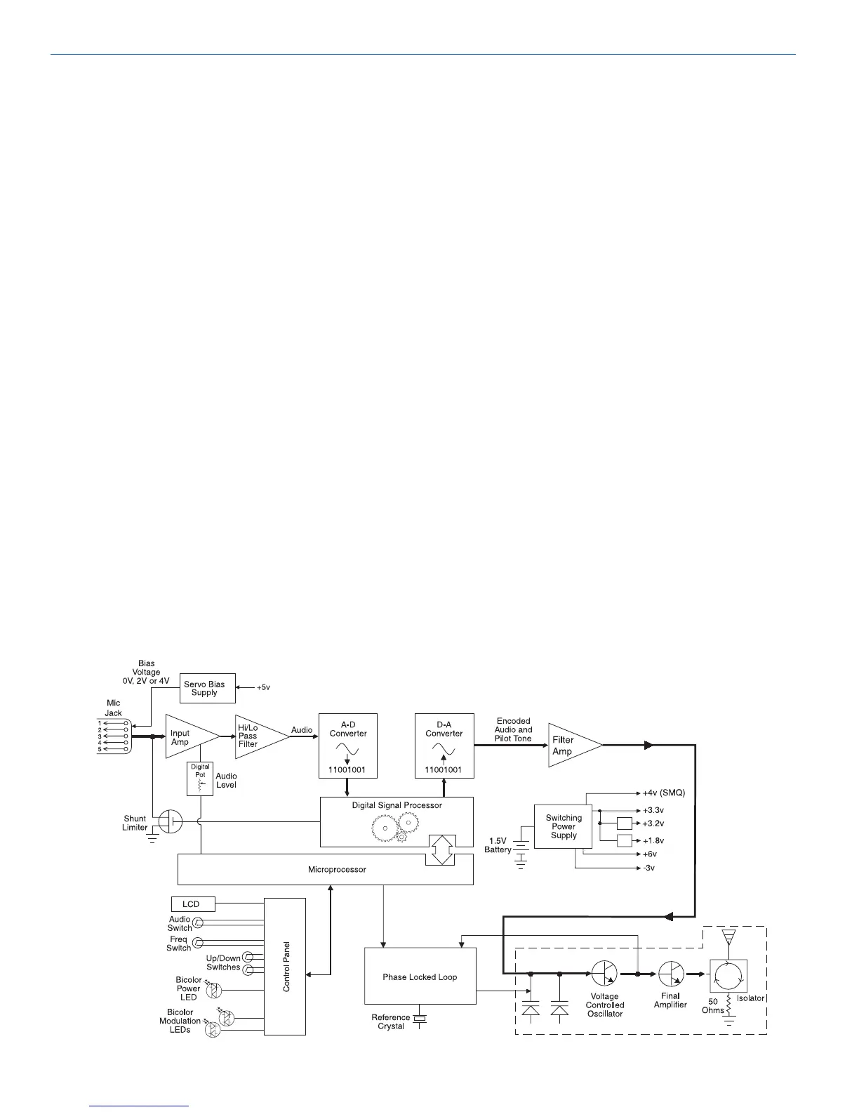
Wideband Design
The SM transmitters use ±75 kHz wide deviation for an
excellent signal to noise ratio and wide dynamic range.
The DSP controlled input limiter features a wide range
dual envelope design which cleanly limits input signal
peaks over 30 dB above full modulation. switching power
supplies to provide constant voltages to the transmitter
circuits from the beginning (1.5 Volts) to the end (0.85
Volts) of battery life, and an ultra low noise input amplifier
for quiet operation.
Servo Input
The SM input is a radically different input system com-
pared to previous Lectrosonics transmitter microphone
inputs. It is so superior that this input system will eventu-
ally be utilized by all Lectrosonics UHF transmitters. The
improvements are audible and make the transmitters
easier to use and much harder to overload. It is no
longer necessary on some mics to introduce pads to
prevent overload of the input stage, divide the bias
voltage down for some low voltage mics, or reduce the
limiter range at minimum gain settings.
Digital Hybrid Wireless™ Technology*
All wireless links suffer from channel noise to some de-
gree, and all wireless microphone systems seek to mini-
mize the impact of that noise on the desired signal. Con-
ventional analog systems use compandors for enhanced
dynamic range, at the cost of subtle artifacts (known as
“pumping and “breathing”). Wholly digital systems defeat
the noise by sending the audio information in digital form,
at the cost of some combination of power, bandwidth and
resistance to interference.US Patent 7,225,135
General Technical Description
Lectrosonics Digital Hybrid Wireless™ systems over-
come channel noise in a dramatically new way, digitally
encoding the audio in the transmitter and decoding it
in the receiver, yet still sending the encoded informa-
tion via an analog FM wireless link. This proprietary
algorithm is not a digital implementation of an analog
compandor but a technique that can be accomplished
only in the digital domain, even though the inputs and
outputs are analog.
Channel noise still impacts received signal quality and
will eventually overwhelm a receiver. Digital Hybrid
Wireless™ simply encodes the signal to use a noisy
channel as efficiently and robustly as possible, yield-
ing audio performance that rivals that of wholly digital
systems, without the power and bandwidth problems
inherent in digital transmission.
Because it uses an analog FM link, Digital Hybrid Wire-
less™ enjoys all the benefits of conventional FM wire-
less systems, such as excellent range, efficient use of
RF spectrum, and resistance to interference. However,
unlike conventional FM systems, it does away with the
analog compandor and its artifacts.
No Pre-Emphasis/De-Emphasis
The Digital Hybrid Wireless™ design results in a signal-to-
noise ratio high enough to preclude the need for conven-
tional pre-emphasis (HF boost) in the transmitter and de-
emphasis (HF roll off) in the receiver. This eliminates the
potential for extreme distortion on signals with abundant
high-frequency information.

Related product manuals