EasyManua.ls Logo

Legend Flame EF290A - Schematic Diagram

Default Icon
20 pages
Print Icon
To Next Page IconTo Next Page
To Next Page IconTo Next Page
To Previous Page IconTo Previous Page
To Previous Page IconTo Previous Page
Loading...
16
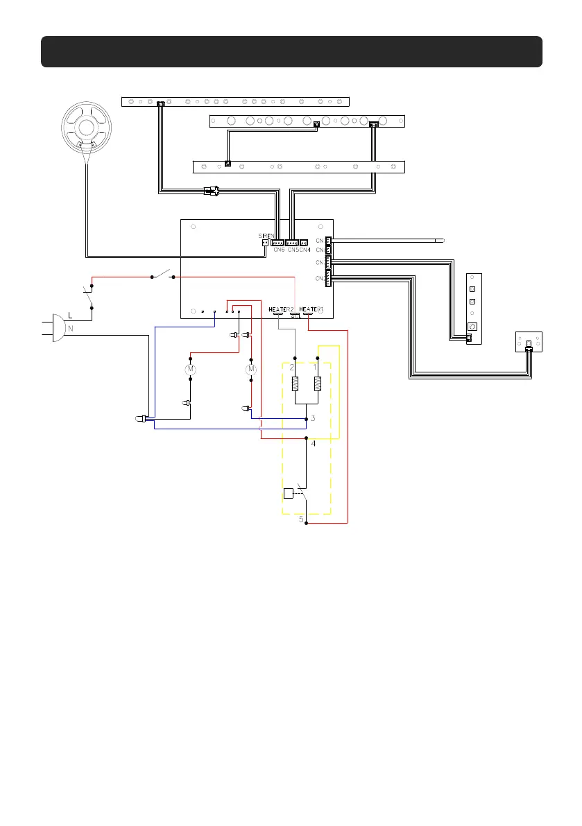
9. SCHEMATIC DIAGRAM
Button Panel
Receiver
Fuel Bed LED Board
Heat Element
Manual Switch
Flame Motor
Thermostat
Heater Motor
~
θ
~
Sensor
Flame LED Board
Log LED Board
PCB
RC01-049A01
Power Cord
AC120V/60Hz
Tip Over Switch
Speaker