EasyManua.ls Logo

Leizig ECC225 - Electrical Schematic Diagram

Leizig ECC225
32 pages
Print Icon
To Next Page IconTo Next Page
To Next Page IconTo Next Page
To Previous Page IconTo Previous Page
To Previous Page IconTo Previous Page
Loading...
HTTP://WWW.LEI ZIG.COM 28
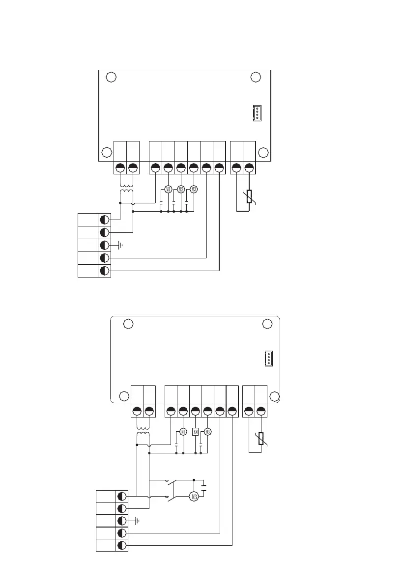
10. Electrical diagram
10.1 ECC225/320/500/680/825,230V diagram
10.2 ECC1100/1500/2000/2500/3200/4300,230V diagram
E06
1 2
3
4
5 6
7
8
9
10
12V
220V
12V
220V
AC 12V
E06
L
N
PE
COM
NO
KM
AC 12V
1
2
3
4
5 6
7
8
9
10
L
N
PE
COM
NO