EasyManua.ls Logo

Lennox CLIMATIC 200 - Unit Parameter Reference Guide; Climatic 200 Parameter List; Climatic 400 Parameter List

Lennox CLIMATIC 200
26 pages
Print Icon
To Next Page IconTo Next Page
To Next Page IconTo Next Page
To Previous Page IconTo Previous Page
To Previous Page IconTo Previous Page
Loading...
13
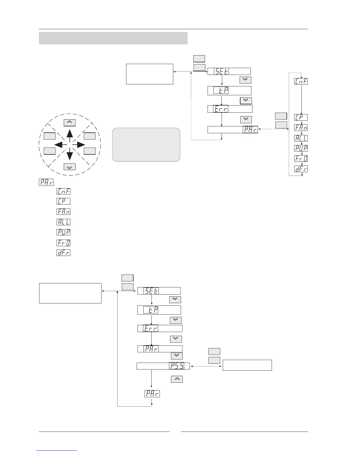
MODIFY PARAMETERS
NOTE: When the leds on the
display lit alternatively from
one to the other, you are on
menu mode.
Visualizes:
Inlet water temperature
Active alarms
mode
on off
Press
mode
on off
Press
mode
on off
Press
mode
on off
Press
Menu of configuration parameters of the unit.
To access to parameters modification, a password should be included to the system; this is not necessary if you only want to
visualize the parameters.
PARAMETERS
MAIN DISPLAY
Press
Press
Press
Visualizes:
Inlet water temperature
Active alarms
Press
Press
Press
PASSWORD
Press
Press
General configuration parameters of the unit (Values (H)).
Parameters configuration concerning to compressor (Values (C)).
Parameters configuration concerning to fan and defrost control (Values (F)).
Parameters configuration concerning to active alarms (Values (A)).
Parameters configuration concerning to water pump (Values (P)).
Parameters configuration concerning to anti-freeze (Values (r)).
Parameters configuration concerning to defrost cycle (Values (d)).
mode
on off
+
mode
on off
+
>2" <2"
Insert password
(number 38)

Other manuals for Lennox CLIMATIC 200

Related product manuals