EasyManua.ls Logo

Lennox G71MPP-36B-070 - Cooling Sequence of Operation

Lennox G71MPP-36B-070
66 pages
To Next Page IconTo Next Page
To Next Page IconTo Next Page
To Previous Page IconTo Previous Page
To Previous Page IconTo Previous Page
Loading...
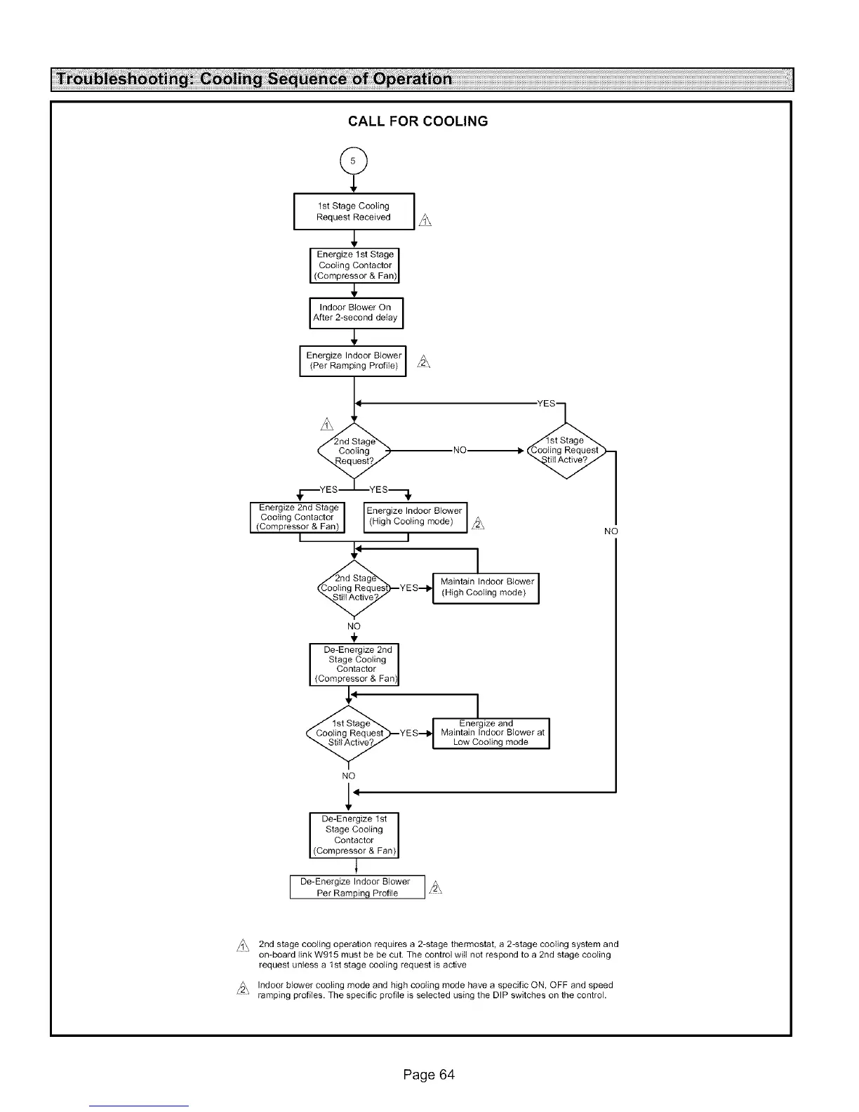
CALLFOR COOLING
1st Stage Cooling
Request Received
Energize 1st Stage
Cooling Contactor
Compressor & Fan
A_tned°2°-rseE_c°W_rdO'naYI
Energize Indoor Blower
A_
Per
Ramp ng Prof e z_\
4 YES
_'_YES-- --YES'_
Energize 2nd Stage I ,[Energize Indoor BlowerCooling Contactor I (High Cooling mode)
(Compressor & Fan) NO
I I
_ES__%n:%_,dn;':&%er1
NO
÷
De-Energize 2nd I
Stage Cooling I
Contactor
(Compressor & Fan)l
Energ,zeand,
MaLnt:nclonodiOlCgrB_oOdVratJ
NO
l'
De-Energize 1st I
Stage Cooling I
Contactor
(Compressor & Fan)I
!
IDe-Energize'nd°°rBl°wer
Per Ramping Profile
2nd stage cooling operation requires a 2-stage thermostat, a 2-stage cooling system and
on-board link W915 must be be cut. The control will not respond to a 2nd stage cooling
request unless a 1st stage cooling request is active
Indoor blower cooling mode and high cooling mode have a specific ON, OFF and speed
ramping profiles. The specific profile is selected using the DIP switches on the control.
Page 64

Table of Contents

Related product manuals