EasyManua.ls Logo

Lenze EMB9351-E - Page 33

Lenze EMB9351-E
146 pages
Go to English
To Next Page IconTo Next Page
To Next Page IconTo Next Page
To Previous Page IconTo Previous Page
To Previous Page IconTo Previous Page
Loading...
Elektrische Installation
Allgemeine Anforderungen
Zulässige Leitungslängen
6
33
EDBMB935X DE/EN/FR 11.0
+UG
-UG
A1
E A E A E A
Z1
Z2
Zx
RB1
L 8m
31
£
2
RB2
L 8m
32
£
RBx
L 8m
3x
£
L
11
L
0
L
13
L2m
21
£
L+L 2m
0 11
£
L+L 2m
0 12
£
L+L 2m
0 1x
£
L2m
2x
£
L
12
2 2
2
2 2 2
9350br_005
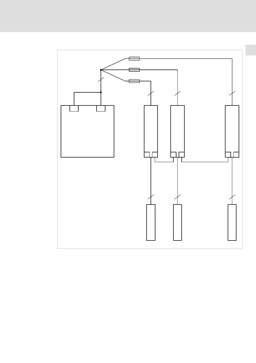
Abb. 5 Schaltungsbeispiel für Parallelbetrieb
A1 Antriebsregler
Z1 Bremschopper 1 = Master
Z2 ... Zx Bremschopper 2 ... x = Slave 2 ... Slave x
RB1, RB2, RBx externe Bremswiderstände
L0 Leitungslänge Antriebsregler  Sammelpunkt
L1x Leitungslänge Sammelpunkt  Bremseinheit
L2x Leitungslänge Synchronisierleitung bei Parallelbetrieb
L3x Leitungslänge Bremschopper  Bremswiderstand

Table of Contents

Related product manuals