EasyManua.ls Logo

Lester 07850 - Wiring Diagram

Lester 07850
7 pages
Print Icon
To Next Page IconTo Next Page
To Next Page IconTo Next Page
To Previous Page IconTo Previous Page
To Previous Page IconTo Previous Page
Loading...
www.lesterelectrical.com 6 00870E
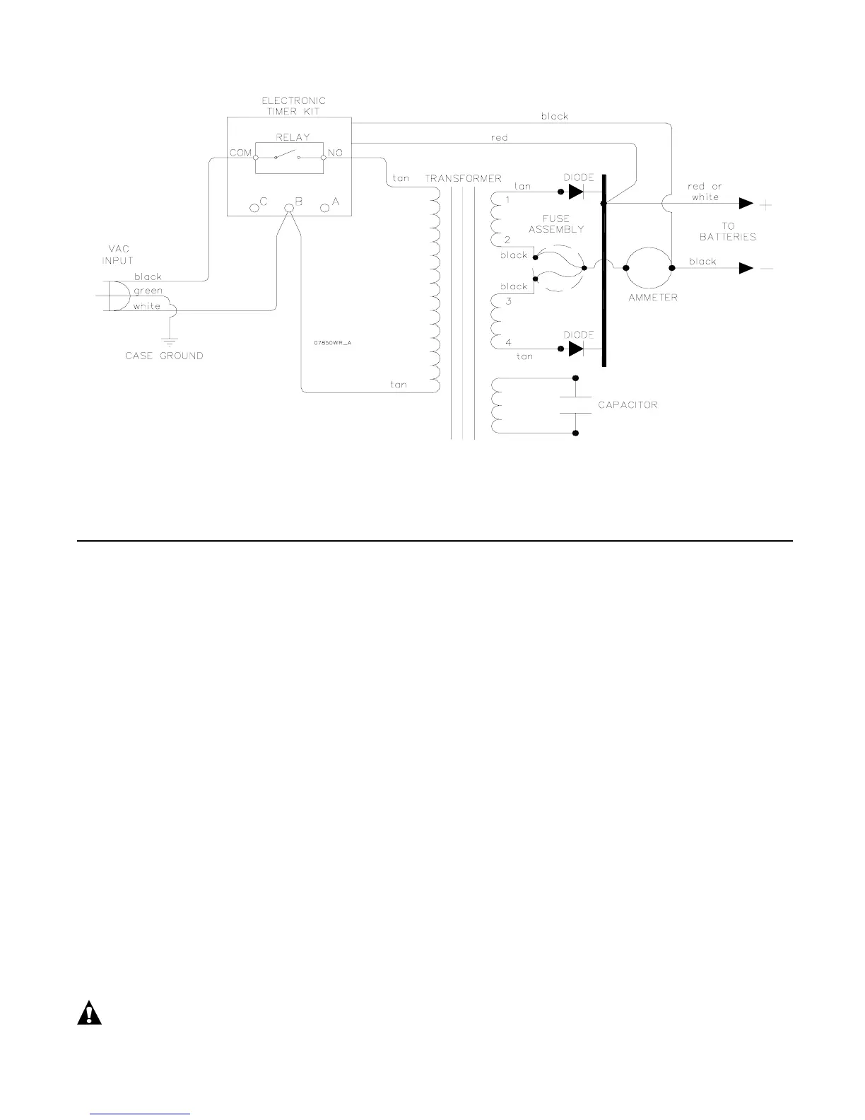
WIRING DIAGRAM
PARTS LIST FOR LESTRONIC II CHARGER
MODEL 07850 TYPE 36LC25-8ET
105-128 VAC / 60 HZ
PART NO.
DESCRIPTION
07684S CASE ASSEMBLY
09691S TRANSFORMER ASSEMBLY
02390S CAPACITOR, 6 MFD, 660 VAC
16354S HEATSINK ASSEMBLY W/ DIODES
08776S FUSE ASSEMBLY, DC OUTPUT
16369S AMMETER, 0-30 AMP
24925S ELECTRONIC TIMER KIT
* 04484S RELAY, FOR ELECTRONIC TIMER
** 23385S RELAY, FOR ELECTRONIC TIMER
02028S BUSHING, 7W-2, FOR CORDSETS
02506S AC CORDSET, 6 FT.
02106S AC CORDSET, 9 FT.
08512S DC CORDSET, 12/2, 108", NO PLUG
14973S DC CORDSET, 12/2, 108", GRAY SILICONE PLUG
18772S DC CORDSET, 10/2, 144", GRAY SILICONE PLUG
18773S DC CORDSET, 10/2, 250", GRAY SILICONE PLUG
08020S DC CORDSET, 12/2, 108", LESTER YELLOW PLUG
08607S DC CORDSET, 12/2, 108", W/ SB50 PLUG, GRAY
10536S DC CORDSET, 12/2, 130", W/ SB175 PLUG, GRAY
08313S PLUG ASSEMBLY, SB50, GRAY
02957S PLUG ASSEMBLY, SB175, GRAY
08045S DC RECEPTACLE ASSEMBLY, FOR MOLDED RUBBER OR LESTER YELLOW PLUG
09445K TEST AND INSPECTION KIT FOR 08045S RECEPTACLE
00910 OPERATION AND REPAIR MANUAL FOR MODEL 07850
* FOR USE WITH CHARGERS BUILT BEFORE 09/04
** FOR USE WITH CHARGERS BUILT AFTER 09/04
WARNING: ALL ELECTRICAL REPAIRS MUST BE PERFORMED BY QUALIFIED PERSONNEL ONLY.
INCORRECT REASSEMBLY MAY RESULT IN A RISK OF ELECTRIC SHOCK OR FIRE.

Related product manuals