EasyManua.ls Logo

LG 32LK430 - Page 35

LG 32LK430
71 pages
Print Icon
To Next Page IconTo Next Page
To Next Page IconTo Next Page
To Previous Page IconTo Previous Page
To Previous Page IconTo Previous Page
Loading...
THE SYMBOL MARK OF THIS SCHEMETIC DIAGRAM INCORPORATES
SPECIAL FEATURES IMPORTANT FOR PROTECTION FROM X-RADIATION.
FILRE AND ELECTRICAL SHOCK HAZARDS, WHEN SERVICING IF IS
ESSENTIAL THAT ONLY MANUFATURES SPECFIED PARTS BE USED FOR
THE CRITICAL COMPONENTS IN THE SYMBOL MARK OF THE SCHEMETIC.
CI_DATA[4]
CI_ADDR[2]
CI_ADDR[4]
CI_DATA[4]
FE_TS_DATA[5]
CI_DATA[0-7]
CI_DATA[0-7]
CI_ADDR[5]
CI_DATA[5]
PCM_D[7]
CI_DATA[0]
CI_ADDR[10]
CI_DATA[5]
CI_ADDR[9]
PCM_D[0-7]
PCM_D[6]
FE_TS_DATA[4]
PCM_D[3]
CI_DATA[2]
CI_ADDR[1]
FE_TS_DATA[3]
CI_DATA[6]
PCM_D[1]
CI_DATA[2]
CI_DATA[1]
PCM_D[0]
CI_DATA[6]
FE_TS_DATA[0]
CI_ADDR[3]
FE_TS_DATA[7]
CI_ADDR[6]
CI_ADDR[0]
FE_TS_DATA[1]
CI_ADDR[14]
CI_DATA[3]
CI_ADDR[8]
CI_DATA[0-7]
CI_DATA[7]
CI_DATA[0]
CI_ADDR[12]
CI_DATA[7]
CI_ADDR[11]
CI_DATA[3]
PCM_D[5]
CI_ADDR[7]
FE_TS_DATA[2]
PCM_D[4]
FE_TS_DATA[6]
@netLa
CI_DATA[1]
CI_ADDR[13]
PCM_D[2]
CI_MDI[4]
CI_OE
CI_TS_DATA[3]
P1901
10067972-000LF
CI_SLOT_JACK
EAG41860102
G1G2
57
21
52
16
10
47
41
5
36
59
23
45
54
18
49
43
13
7
38
2
25
56
20
51
15
9
46
40
4
35
58
22
53
17
11
48
42
12
6
37
1
24
55
19
50
44
14
8
39
3
2660
2761
2862
2963
3064
31
32
33
34
65
66
67
68
69
AR1903
33
CI_TS_DATA[6]
CI_DATA[0-7]
C1906
10uF
10V
/PCM_CE
R1914
22K
CI_DET
CI_ADDR[3]
+3.3V_Normal
R1907
100
AR1912
33
CI_MDI[5]
CI_DET
/CI_CD2
REG
CI_MDI[2]
PCM_A[13]
CI_ADDR[0-14]
FE_TS_SYNC
CI_WE
CI_DATA[0-7]
GND
C1902
0.1uF
CI_MDI[0]
CI_TS_DATA[4]
CI_ADDR[6]
/PCM_IORD
Q1902
RSR025P03
S
D
G
CI_ADDR[10]
C1912
0.1uF
16V
OPT
CI_MISTRT
/PCM_CD
C1905
0.1uF
+3.3V_CI
CI_ADDR[1]
CI_TS_SYNC
FE_TS_VAL_ERR
CI_MDI[7]
GND
CI_TS_CLK
PCM_A[8]
AR1913
33
CI_TS_DATA[7]
CI_TS_DATA[2]
CI_ADDR[2]
+3.3V_CI
CI_MDI[7]
C1901
0.1uF
OPT
R1920
100
R1909 0
OPT
+5V_CI_ON
AR1905
33
CI_OE
L1902
BLM18PG121SN1D
R1901
47
CI_MDI[6]
CI_MDI[2]
/PCM_WAIT
CI_ADDR[4]
C1903
0.1uF
16V
CI_TS_DATA[5]
/PCM_IOWR
PCM_A[12]
R1924
10K
CI_TS_DATA[1]
CI_ADDR[12]
R1923
10K
OPT
GND
AR1906
33
PCM_A[11]
/CI_CD1
/PCM_OE
CI_IORD
R1913
10K
CI_IOWR
AR1909
33
CI_MISTRT
R1915
47
R1917
10K
+3.3V_CI
+5V_Normal
+5V_Normal
CI_MDI[6]
CI_ADDR[9]
AR1907
33
R1912
10K
OPT
PCM_A[1] PCM_A[7]
/PCM_IRQA
AR1904
33
R1908 100
R1906
10K
CI_MCLKI
CI_ADDR[7]
PCM_A[2]
CI_MDI[3]
C1909
0.1uF
R1910
0
OPT
C1913
0.1uF
16V
/CI_CD2
/PCM_WE
PCM_A[5]
GND
IC1902
TC74LCX244FT
0ITO742440D
TOSHIBA
3
2Y4
2
1A1
4
1A2
1
1OE
6
1A3
5
2Y3
7
2Y2
8
1A4
9
2Y1
10
GND
11
2A1
12
1Y4
13
2A2
14
1Y3
15
2A3
16
1Y2
17
2A4
18
1Y1
19
2OE
20
VCC
GND
CI_MDI[0]
R1918
47
R1916
0
OPT
FE_TS_CLK
CI_ADDR[8]
CI_WE
CI_TS_VAL
C1911
4.7uF
16V
OPT
C1908
0.1uF
16V
OPT
CI_ADDR[11]
R1904
10K C1904
0.1uF
16V
PCM_A[0]
AR1901
33
REG
CI_ADDR[14]
FE_TS_DATA[0-7]
CI_IORD
CI_MCLKI
PCM_A[14]
R1921
10K
AR1902
33
CI_MDI[3]
AR1908
33
CI_TS_DATA[0]
/PCM_REG
R1919
47
CI_MDI[1]
L1901
BLM18PG121SN1D
CI_MIVAL_ERR
C1907
0.1uF
16V
R1905
10K
PCM_A[10]
CI_ADDR[0]
CI_ADDR[13]
CI_MIVAL_ERR
C1910
0.1uF
16V
CI_MDI[1]
PCM_A[9]
PCM_5V_CTL
Q1901
2SC3052
E
B
C
CI_IOWR
CI_ADDR[5]
PCM_A[6]
R1922
2.2K
+5V_CI_ON
GND
CI_MDI[5]
/CI_CD1
PCM_A[3]
PCM_D[0-7]
+5V_Normal
PCM_A[4]
CI_MDI[4]
PCM_RST
R1903
10K
R1902
47
+3.3V_CI
P1902
10067972-050LF
CI_SLOT_JACK_LV3400
G1G2
57
21
52
16
10
47
41
5
36
59
23
45
54
18
49
43
13
7
38
2
25
56
20
51
15
9
46
40
4
35
58
22
53
17
11
48
42
12
6
37
1
24
55
19
50
44
14
8
39
3
2660
2761
2862
2963
3064
31
32
33
34
65
66
67
68
IC1901
74LVC1G32GW
CI_SLOT_OR_GATE_NXP
3GND
2A
4 Y
1B 5 VCC
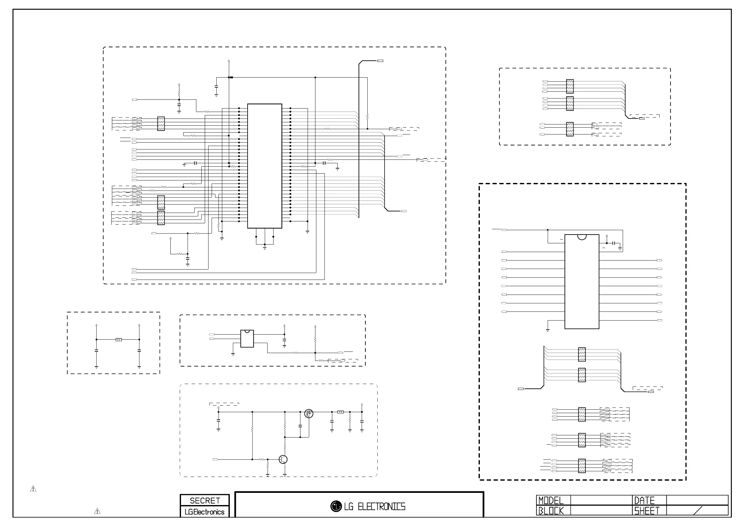
CI HOST I/F
CI DETECT
* Option name of this page : CI_SLOT
CI Region
CI POWER ENABLE CONTROL
CI SLOT
(because of Hong Kong)
CI TS INPUT
PCMCI
20101023
20
GP2R

Other manuals for LG 32LK430

Related product manuals