EasyManua.ls Logo

LG 32LK430 - Page 46

LG 32LK430
71 pages
Print Icon
To Next Page IconTo Next Page
To Next Page IconTo Next Page
To Previous Page IconTo Previous Page
To Previous Page IconTo Previous Page
Loading...
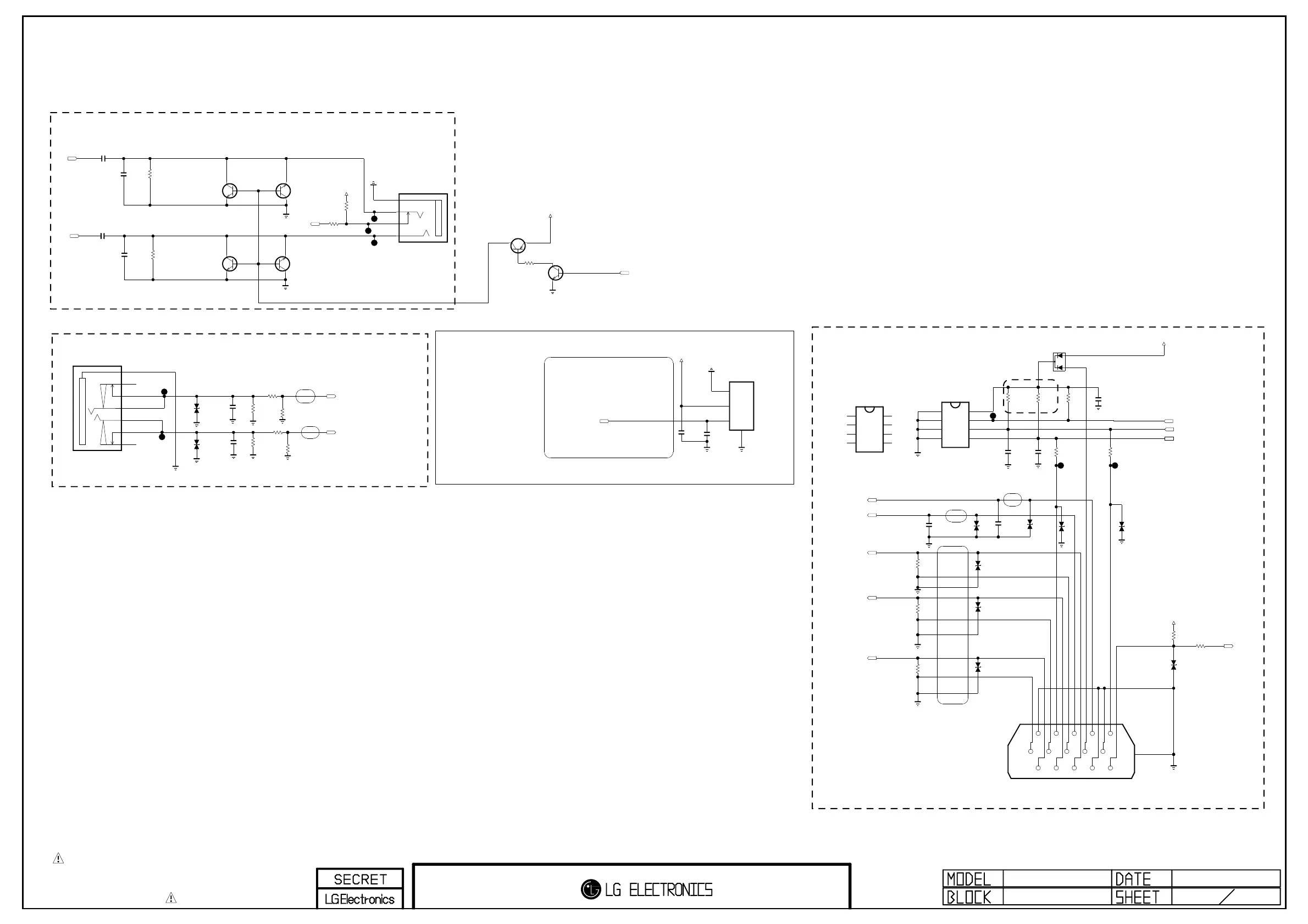
Fiber Optic
THE SYMBOL MARK OF THIS SCHEMETIC DIAGRAM INCORPORATES
SPECIAL FEATURES IMPORTANT FOR PROTECTION FROM X-RADIATION.
FILRE AND ELECTRICAL SHOCK HAZARDS, WHEN SERVICING IF IS
ESSENTIAL THAT ONLY MANUFATURES SPECFIED PARTS BE USED FOR
THE CRITICAL COMPONENTS IN THE SYMBOL MARK OF THE SCHEMETIC.
Q1104
MMBT3904-(F)
E
B
C
C1115
1000pF
50V
OPT
C1121
100pF
50V
DSUB_G+
D1113
30V
DSUB_R+
D1111
30V
C1118
10uF
16V
D1114
5.6V
OPT
R1103
470K
Q1103
MMBT3904-(F)
E
B
C
R1130
10K
PC_L_IN
002:S12
C1122
68pF
50V
OPT
C1107
100pF
50V
DSUB_DET
HP_ROUT
002:V7
D1112
30V
R1142
10K
C1108
100pF
50V
RGB_DDC_SCL
DSUB_VSYNC
RGB_DDC_SDA
C1128
18pF
50V
R1143
22
Q1106
2SC3052
E
B
C
Q1105
ISA1530AC1
E
B
C
R1133
75
C1131
0.1uF
16V
D1115
ENKMC2838-T112
A1
C
A2
R1110
10K
R1111
10K
R1125
1K
Q1102
MMBT3904-(F)
E
B
C
D1116
5.6V
OPT
R1146
10K
+3.5V_ST
R1102
470K
+3.3V_Normal
+5V_Normal
HP_DET
R1128
1K
JK1104
SPG09-DB-010
1
RED
2
GREEN
3
BLUE
4
GND_1
5
DDC_GND
6
RED_GND
7
GREEN_GND
8
BLUE_GND
9
NC
10
SYNC_GND
11
GND_2
12
DDC_DATA
13
H_SYNC
14
V_SYNC
15
DDC_CLOCK
16
SHILED
R1107
15K
JK1103
JST1223-001
1
GND
2
VCC
3
VINPUT
4
FIX_POLE
+3.3V_Normal
R1135
75
R1155
1K
HP_LOUT
002:V7
C1126
68pF
50V
OPT
C1119
10uF
16V
SPDIF_OUT
002:T18
D1109
30V
C1129
0.1uF
16V
PC_R_IN
002:S12
R1129
3.3K
R1137
75
+3.3V_Normal
D1101
5.6V
OPT
AMOTECH
EDID_WP
R1147
1K
SIDE_HP_MUTE
IC1105
AT24C02BN-SH-T
RGB_EEMPROM_ATMEL
3
A2
2
A1
4
GND
1
A0
5
SDA
6
SCL
7
WP
8
VCC
Q1101
MMBT3904-(F)
E
B
C
D1110
30V
JK3301
KJA-PH-0-0177
HEAD_PHONE
3DETECT
4L
5GND
1R
C1127
18pF
50V
DSUB_HSYNC
DSUB_B+
JK1102
PEJ027-01
6B
T_TERMINAL2
7B
B_TERMINAL2
5
T_SPRING
4
R_SPRING
7A
B_TERMINAL1
6A
T_TERMINAL1
3
E_SPRING
C1116
1000pF
50V
OPT
D1102
5.6V
OPT
AMOTECH
D1117
5.6V
OPT
R1108
15K
R1141
22
IC1105-*1
R1EX24002ASAS0A
RGB_EEMPROM_RENESAS
3
A2
2
A1
4
VSS
1
A0
5
SDA
6
SCL
7
WP
8
VCC
R1139
2.2K
R1140
2.2K
5.15 Mstar Circuit Application
SPDIF OPTIC JACK
RGB/SPDIF/PC/HP
PC AUDIO
RGB PC
EARPHONE BLOCK
New Item Development
20101023GP2R
RGB/SPDIF/HP 9

Other manuals for LG 32LK430

Related product manuals