EasyManua.ls Logo

LG 42LH40 - Power Supply (Smps)

LG 42LH40
67 pages
To Next Page IconTo Next Page
To Next Page IconTo Next Page
To Previous Page IconTo Previous Page
To Previous Page IconTo Previous Page
Loading...
AC In
Stand
By 5V
Remote or Key
Power On
Resets
Microprocessor
Main Board
MAIN PWB
5V Reg
PWR
12V Video
Processing
Inv
On
Microprocessor
section of Mstar
IC100
12V/24V
Regulators
Other
Regs
Stand
By 5V Reg
1
2 5 66 8
2
5
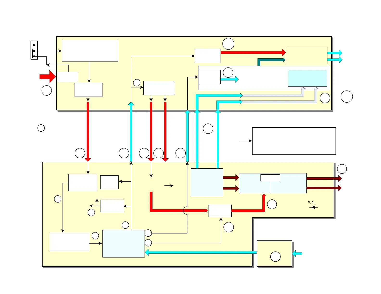
42LH40 Power Supply Start Up Sequence
42LH40 Power Supply Start Up Sequence
5
5
In Stand-By
Primary side
is 178V
In Run
it is 380V
3
24V
Audio
12V
24V
Power Det. Circuit
8
3.3V Reg
for Micon
LVDS
12V
12V
7
7
At point TV is in
Stand-By state.
Energy Star compliant.
Less than 1 Watt
3
LVDS Panel Control
Inv On/Off
Other Circuits
A-DIM
Fixed
P-DIM
Other Circuits
9
9
Cust Menu for Backlight
Picture Content
Intelligent Sensor feedback
BALLAST SECTION
Relay On (PWR)
Power Supply will
not be on if Main
Power Switch is off.
Ft Control
Master (Main)
Power Sw
On
Off
POWER SUPPLY (SMPS)
+5V
General
L
L
8
Inverter
On
380V
Regulator
6
Manipulates
Backlights
Inverter On
Starts the Ballast
Drive Signal
Drive Sig
P-DIM
Backlights
Light
10
4
Video
Blue LED lights to assist
Backlight Lamp Firing
DC Up, Backlight brightness Up
7
11
12V LVDS
To
Panel
25
TFT Driver Section Main PWB
Ballast
Driver FETs
1.2Kv
1.2Kv
64K
IC1100
TFT
Controler
Section
Tru-Motion
Video
Processing
section of
Mstar IC100
Video

Other manuals for LG 42LH40

Related product manuals