EasyManua.ls Logo

LG 55G2 - Page 34

LG 55G2
122 pages
Print Icon
To Next Page IconTo Next Page
To Next Page IconTo Next Page
To Previous Page IconTo Previous Page
To Previous Page IconTo Previous Page
Loading...
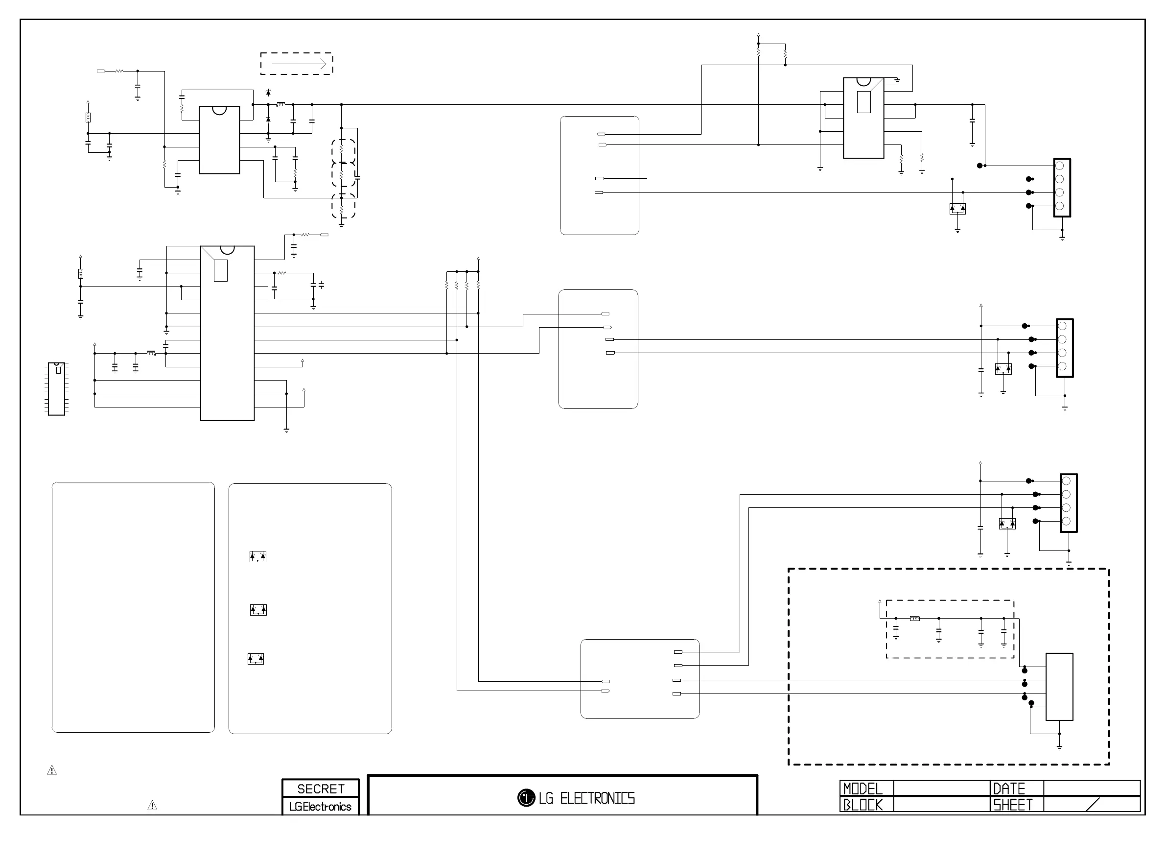
USB DOWN STREAM
USB DOWN STREAM
USB DOWN STREAM
THERMAL
THERMAL
THERMAL
THE SYMBOL MARK OF THIS SCHEMETIC DIAGRAM INCORPORATES
SPECIAL FEATURES IMPORTANT FOR PROTECTION FROM X-RADIATION.
FILRE AND ELECTRICAL SHOCK HAZARDS, WHEN SERVICING IF IS
ESSENTIAL THAT ONLY MANUFATURES SPECFIED PARTS BE USED FOR
THE CRITICAL COMPONENTS IN THE SYMBOL MARK OF THE SCHEMETIC.
USB_DM1
USB_DP2
USB_DP1
USB_DM2
C4339
10uF
10V
WIFI
USB_DM3
C4333
22uF
10V
WIFI_DP
C4327
0.1uF
16V
+5V_USB
R4339
2K
1%
WIFI_DM
R4330
0
USB_DP3
C4334
4700pF
50V
D4304
40V
SMAB34
C4322
10uF
10V
D4303
RCLAMP0502BA
OPT
C4328
0.01uF
50V
C4336
0.1uF
16V
+5V_USB_3
USB_CTL2
C4324
10uF
35V
P4301
12507WR-04L
WIFI
1
VDD
2
DM
3
DP
4
GND
5
.
C4320
0.1uF
16V
WIFI
C4321
10uF
10V
WIFI
R4329
330K
OPT
R4328
10K
JK4303
3AU04S-305-ZC-(LG)
1234
5
C4310
10uF
10V
JK4302
3AU04S-305-ZC-(LG)
1234
5
C4329
0.1uF
16V
L4302
BLM18PG121SN1D
WIFI120-ohm
C4319
0.1uF
16V
WIFI
C4326
0.1uF
50V
POWER_ON/OFF2_4
D4302
RCLAMP0502BA
OPT
+24V
/USB_OCD2
C4332
47pF
50V
IC4305
TPS54331D
3
EN
2
VIN
4
SS/TR
1
BOOT
5
VSENSE
6
COMP
7
GND
8
PH
JK4300
3AU04S-305-ZC-(LG)
1234
5
R4327
10K
OPT
R4323
10K
USB_CTL1
L4308
6.8uH
R4336
20K
C4338
1000pF
50V
OPT
L4305
BLM18PG121SN1D
D4300
RCLAMP0502BA
OPT
/USB_OCD1
C4323
10uF
10V
+5V_USB_2
+5V_USB_3
+5V_USB_2
C4337
22uF
10V
+5V_USB
+3.3V_NORMAL
/USB_OCD3
C4301
22uF
10V
R4332
10K
POWER_ON/OFF2_4
C4331
0.1uF
16V
+12V
L4307
3.6uH
C4341
4.7uF
10V
R4342
10K
5%
L4306
BLM18PG121SN1D
USB_CTL3
C4325
10uF
16V
C4342
100pF
50V
USB_DCDC_SN1104041
IC4306-*1
BD86180MUV
DEV_USB_DCDC_BD86180
3
SS
2
COMP
4
RT
1
EN
6
CTL1
5
CTL2
7
FLG2
8
FLG1
9
USB_OUT2
10
GND_1
11
GND_2
12
USB_OUT1
13
USB_IN_1
14
USB_IN_2
15
USB_IN_3
16
SW_1
17
SW_2
18
BST
19
PGND_1
20
PGND_2
21
VIN_1
22
VIN_2
23
GND_3
24
VREG
25
[EP]GND
C4340
4700pF
50V
USB_DCDC_SN1104041
C4340-*1
0.01uF
50V
USB_DCDC_BD86180
IC4303
TPS2554
3
IN_2
2
IN_1
4
ILIM_SEL
1
GND
5
EN
6
ILIM1
7
ILIM0
8
OUT_1
9
OUT_2
10
FAULT
11
[EP]
+3.3V_NORMAL
R4301
10K
R4302
10K
R4303
10K
OPT
R4304
10K
OPT
IC4306
USB_DCDC_SN1104041
SN1104041, DC-DC+2CH USB SW
3
SS
2
COMP
4
ROSC
1
EN
6
EN_SW1
5
EN_SW2
7
NFAULT2
8
NFAULT1
9
SW_OUT2
10
AGND_1
11
AGND_2
12
SW_OUT1
13
SW_IN_1
14
SW_IN_2
15
SW_IN_3
16
LX_1
17
LX_2
18
BST
19
PGND_1
20
PGND_2
21
VIN_1
22
VIN_2
23
AGND_3
24
V7V
25
[EP]GND C4300
0.1uF
16V
R4343
820
1%
R4300
27K
1/10W
R4341
27K
1/10W
OPT
R4338
10K
1%
D4300-*2
RCLAMP0502BA
ESD_LG1152
D4304-*1
40V
SX34
D4302-*1
RCLAMP0502BA
ESD_LG1152
D4303-*3
RCLAMP0502BA
ESD_LG1152
43
USB3_HUB_WiFi
2011.10.26
MAX 0.4A
From SoC
USB3
USB2
USB_WIFI
MAX 2A
Vout=0.8*(1+R1/R2)
MAX 1.5A
R1
DVR Ready
MAX 1.5A
3A
+5V_USB FOR USB1
MAX 1.8A
R2
USB1
For EMI
ESD for LG1152
ESD for MTK
Copyright ⓒ 2012 LG Electronics. Inc. All right reserved.
Only for training and service purposes
LGE Internal Use Only

Other manuals for LG 55G2

Related product manuals