EasyManua.ls Logo

LG ARNU763B8A4 - Refrigerant Flow Diagrams

LG ARNU763B8A4
203 pages
Print Icon
To Next Page IconTo Next Page
To Next Page IconTo Next Page
To Previous Page IconTo Previous Page
To Previous Page IconTo Previous Page
Loading...
30 | HIGH STATIC
MULTI V Ducted Indoor Unit Engineering Manual
Due to our policy of continuous product innovation, some specications may change without notication.
© LG Electronics U.S.A., Inc., Englewood Cliffs, NJ. All rights reserved. “LG” is a registered trademark of LG Corp.
DUCTED HIGH STATIC
Refrigerant Flow Diagram
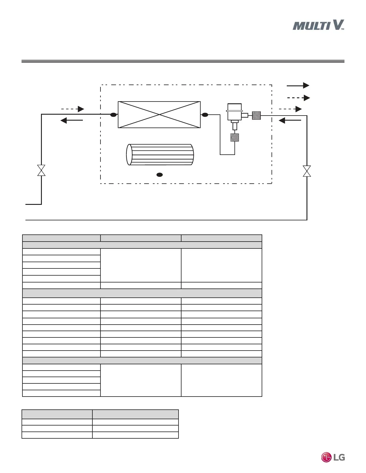
Figure 11: BH, M2, M3 Unit Refrigerant Flow Diagram.
BH, M2, M3 Units
Heat Exchanger
Sirocco Fan
TH3
TH1
TH2
lndoor unit
EEV
Heating
Cooling
Filter
Filter
Table 15: BH, M2, M3 Unit Refrigerant Pipe Connection Port Diameters.
Model Liquid (inch) Vapor (inch)
BH Units
ARNU073BHA4
1/4 Flare 1/2 Flare
ARNU093BHA4
ARNU123BHA4
ARNU153BHA4
ARNU183BHA4
ARNU243BHA4 3/8 Flare 5/8 Flare
M2 Units
ARNU073M2A4 1/4 Flare 1/2 Flare
ARNU093M2A4 1/4 Flare 1/2 Flare
ARNU123M2A4
1/4 Flare 1/2 Flare
ARNU153M2A4 1/4 Flare 1/2 Flare
ARNU183M2A4 1/4 Flare 1/2 Flare
ARNU243M2A4 3/8 Flare 5/8 Flare
ARNU283M2A4 3/8 Flare 5/8 Flare
ARNU363M2A4 3/8 Flare 5/8 Flare
ARNU423M2A4 3/8 Flare 5/8 Flare
M3 Units
ARNU283M3A4
3/8 Flare 5/8 Flare
ARNU363M3A4
ARNU423M3A4
ARNU483M3A4
ARNU543M3A4
Thermistor Description
TH1 Return air thermistor
TH2 Pipe in thermistor
TH3 Pipe out thermistor
Table 16: BH, M2, M3 Frame Thermistors.

Other manuals for LG ARNU763B8A4

Related product manuals