EasyManua.ls Logo

LG FFH-286A - Page 18

LG FFH-286A
49 pages
Print Icon
To Next Page IconTo Next Page
To Next Page IconTo Next Page
To Previous Page IconTo Previous Page
To Previous Page IconTo Previous Page
Loading...
- 2-11 -
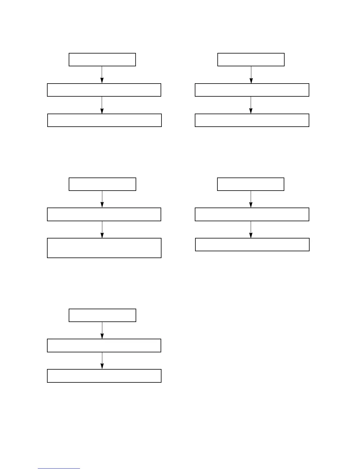
FUNCTION MODE Audio abnormal
TAPE
Check the signal input of IC401 pin 28, 37
Refer to “IC202 Troubleshooting”
AUX
Chekc the signal input of IC401, pin 29, 36
Check the signal input of JK401
Check the signal input of IC401 pin 31, 34
Check the signal of CN513 Pin 1, 3 or
Refer to “CD Troubleshooting”
Check the signal input of IC401 pin 30, 35
Refer to “IC102 Troubleshooting”
CD Tuner
Check the “LOW” of Q205 “B”
Refer to “IC504 Troubleshooting”
MIC