EasyManua.ls Logo

Linhai Crossfire E5 2022 - Page 92

Linhai Crossfire E5 2022
99 pages
Print Icon
To Next Page IconTo Next Page
To Next Page IconTo Next Page
To Previous Page IconTo Previous Page
To Previous Page IconTo Previous Page
Loading...
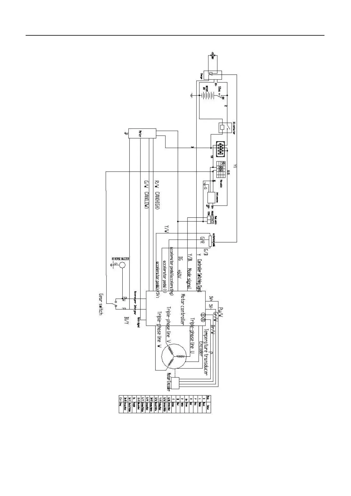
CHAPTER 6 ELECTRICAL LH50DUSERVICE MANUAL19.1
CHAPTER 6 ELECTRICAL CTRICAL PAGE6
12

Related product manuals