EasyManua.ls Logo

Mackie SRM450 - SRM450 Block Diagram; Internal Signal Flow and Components

Mackie SRM450
20 pages
Print Icon
To Next Page IconTo Next Page
To Next Page IconTo Next Page
To Previous Page IconTo Previous Page
To Previous Page IconTo Previous Page
Loading...
18
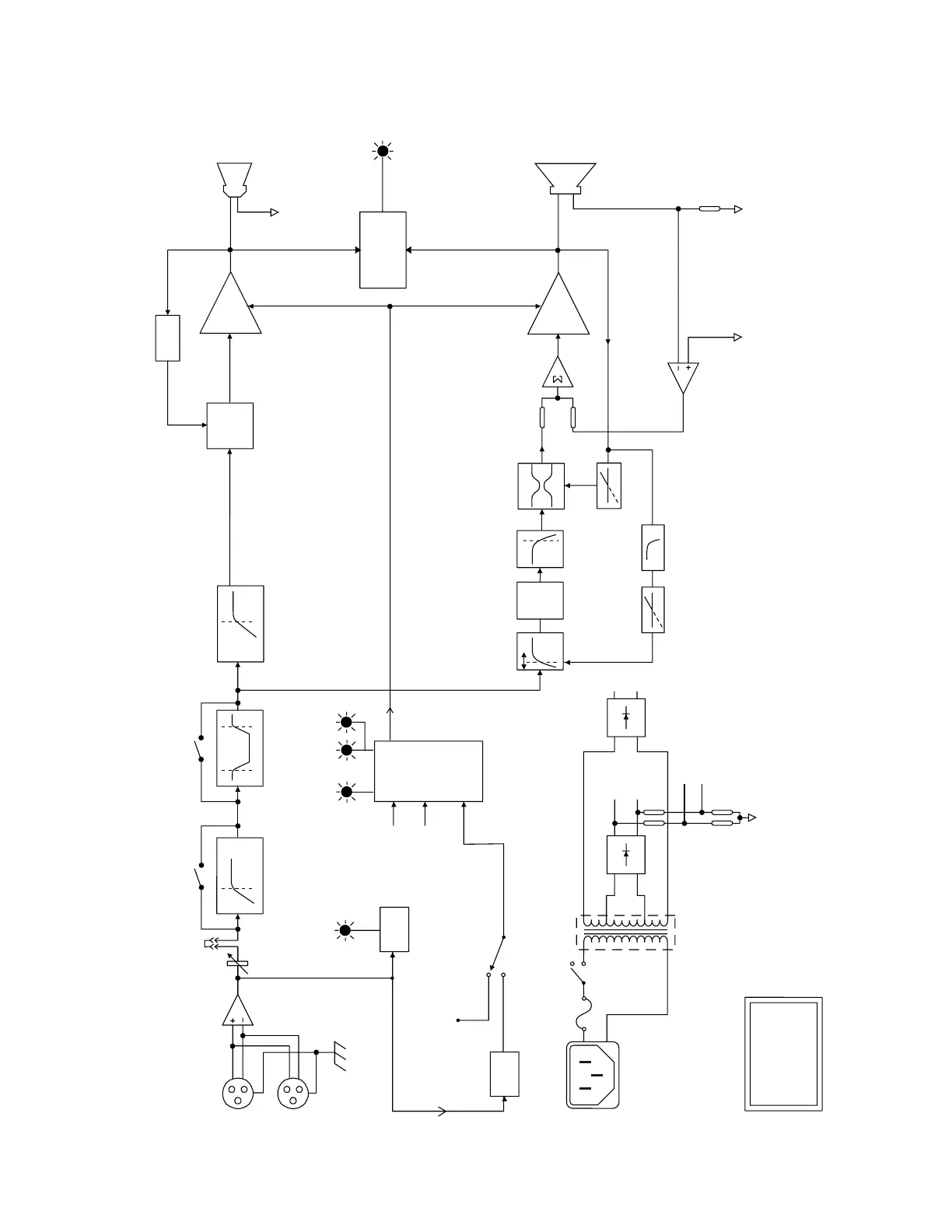
SRM450 BLOCK DIAGRAM
INPUT
THRU
2
3
1
2
J15
3
1
HI-PASS
LOW CUT CONTOUR
COMPRESSOR
THRESHOLD
COMPRESSOR
SWEEPING
FILTER
LO-PASSDELAY
176uS
HI-FREQ
40-120 Hz
LO-FREQUENCY
DRIVER
TWEET
LO-FREQ
AMP
HI-FREQ
AMP
SENSE
RESISTOR
BASS CONTROL SERVO LOOP
WOOF
PEAK
LIGHT
PEAK
DETECTION
MACKIE
SRM450
BLOCK DIAGRAM
(#060322SEDF)
THRESHOLD
LPF
THRESHOLD
+
MID VDC
+
LO VDC
+
HI VDC
TOROIDAL POWER
TRANSFORMER
FUSE
POWER
SWITCH
ON
OFF
+15VDC
SIGNAL
SENSE
SIGNAL
SENSE
MUTE
ON/OFF
CONTROL
MUTE
MUTE
POWER
LEDS
THERMAL
LED
THERMAL
SWITCH
LOW AC
VOLTS SENSE
TIMED
TURNOFF
SIGNAL
LED

Other manuals for Mackie SRM450

Related product manuals