EasyManua.ls Logo

Maple Systems HMI5000L Series - Page 6

Maple Systems HMI5000L Series
20 pages
Print Icon
To Next Page IconTo Next Page
To Next Page IconTo Next Page
To Previous Page IconTo Previous Page
To Previous Page IconTo Previous Page
Loading...
6 HMI5000L Installation Guide
1010-1018 Rev 12 www.maplesystems.com
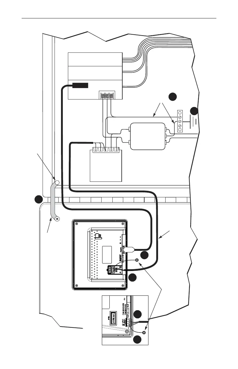
Figure 1: Typical Panel Layout
PLC/Host
Ground wires
HMI is
grounded to
control panel
Ground strap
Quiet ground
(isolated)
AC
Power
Line
Filter
HMI
Power
Supply
Shielded
power cable
Control panel is
tied to a reliable
earth ground
2
1
3
4
5
(rear side)
HMI5100L
1
(rear side)
HMI5070L
2
2
3
1. Also HMI5102L, HMI5103L, HMI5120XL, HMI5121XL and HMI5150XL
2. Also HMI5043L, HMI5043LB, HMI5043DL, HMI5070DL, HMI5070LB, HMI5070NL, HMI5071L, HMI5097DXL, and HMI5097NXL

Related product manuals