EasyManua.ls Logo

Marantz AV9000 - 9. Technical Description of Features; Dolby Digital (AC-3) System Overview; DTS System Overview; THX Ultra Technologies Explanation

Marantz AV9000
49 pages
Print Icon
To Next Page IconTo Next Page
To Next Page IconTo Next Page
To Previous Page IconTo Previous Page
To Previous Page IconTo Previous Page
Loading...
53 54
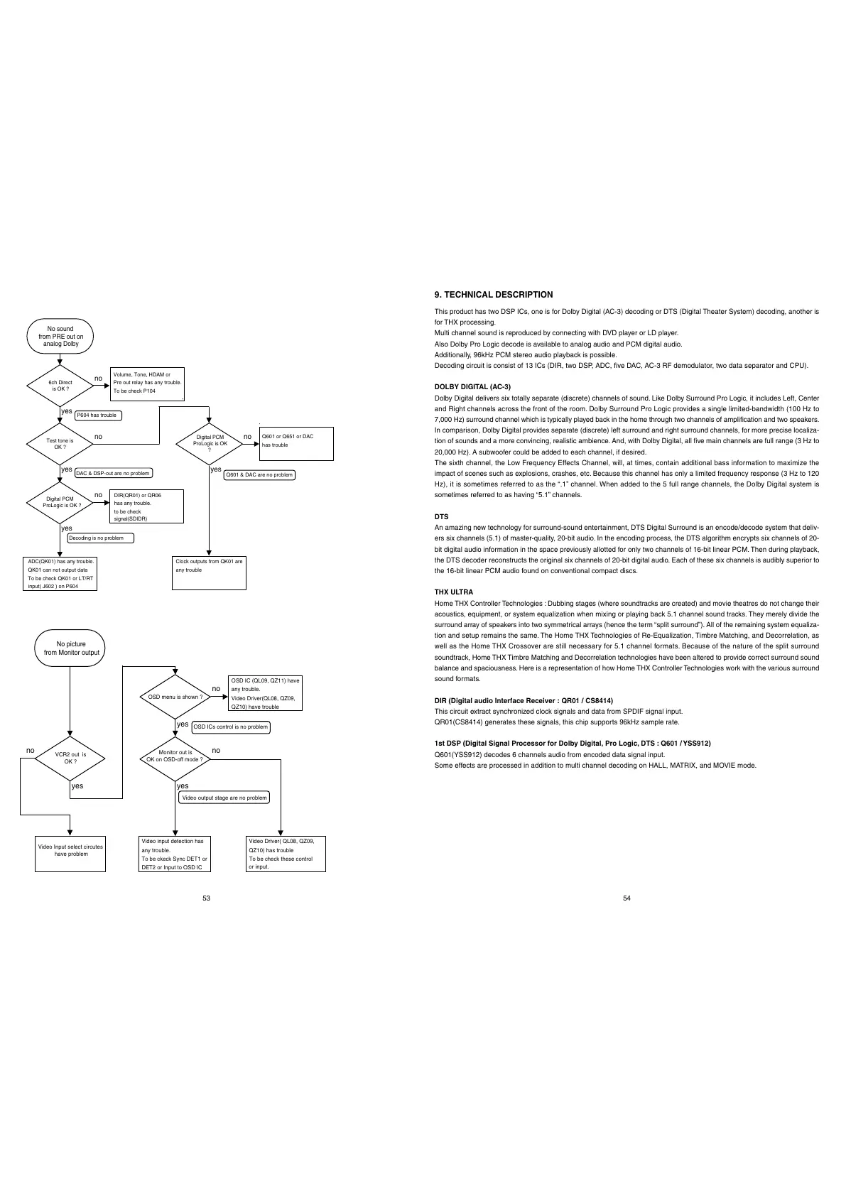
Volume, Tone, HDAM or
no
Pre out relay has any trouble.
To be check P104
yes
Q601 or Q651 or DAC
no no
has trouble
yes yes
no
DIR(QR01) or QR06
has any trouble.
to be check
signal(SDIDR)
yes
ADC(QK01) has any trouble. Clock outputs from QK01 are
QK01 can not output data any trouble
To be check QK01 or LT/RT
input( J602 ) on P604
No sound
from PRE out on
analog Dolby
6ch Direct
is OK ?
Test tone is
OK ?
DAC & DSP-out are no problem
Decoding is no problem
P604 has trouble
Q601 & DAC are no problem
Digital PCM
ProLogic is OK ?
Digital PCM
ProLogic is OK
?
OSD IC (QL09, QZ11) have
no any trouble.
Video Driver(QL08, QZ09,
QZ10) have trouble
yes
no no
yes yes
Video input detection has Video Driver( QL08, QZ09,
any trouble. QZ10) has trouble
To be ckeck Sync DET1 or To be check these control
DET2 or Input to OSD IC
No picture
from Monitor output
OSD menu is shown ?
Video Input select circutes
have problem
Monitor out is
OK on OSD-off mode ?
VCR2 out is
OK ?
Video output stage are no problem
OSD ICs control is no problem
or input.
9. TECHNICAL DESCRIPTION
This product has two DSP ICs, one is for Dolby Digital (AC-3) decoding or DTS (Digital Theater System) decoding, another is
for THX processing.
Multi channel sound is reproduced by connecting with DVD player or LD player.
Also Dolby Pro Logic decode is available to analog audio and PCM digital audio.
Additionally, 96kHz PCM stereo audio playback is possible.
Decoding circuit is consist of 13 ICs (DIR, two DSP, ADC, five DAC, AC-3 RF demodulator, two data separator and CPU).
DOLBY DIGITAL (AC-3)
Dolby Digital delivers six totally separate (discrete) channels of sound. Like Dolby Surround Pro Logic, it includes Left, Center
and Right channels across the front of the room. Dolby Surround Pro Logic provides a single limited-bandwidth (100 Hz to
7,000 Hz) surround channel which is typically played back in the home through two channels of amplification and two speakers.
In comparison, Dolby Digital provides separate (discrete) left surround and right surround channels, for more precise localiza-
tion of sounds and a more convincing, realistic ambience. And, with Dolby Digital, all five main channels are full range (3 Hz to
20,000 Hz). A subwoofer could be added to each channel, if desired.
The sixth channel, the Low Frequency Effects Channel, will, at times, contain additional bass information to maximize the
impact of scenes such as explosions, crashes, etc. Because this channel has only a limited frequency response (3 Hz to 120
Hz), it is sometimes referred to as the .1 channel. When added to the 5 full range channels, the Dolby Digital system is
sometimes referred to as having 5.1 channels.
DTS
An amazing new technology for surround-sound entertainment, DTS Digital Surround is an encode/decode system that deliv-
ers six channels (5.1) of master-quality, 20-bit audio. In the encoding process, the DTS algorithm encrypts six channels of 20-
bit digital audio information in the space previously allotted for only two channels of 16-bit linear PCM. Then during playback,
the DTS decoder reconstructs the original six channels of 20-bit digital audio. Each of these six channels is audibly superior to
the 16-bit linear PCM audio found on conventional compact discs.
THX ULTRA
Home THX Controller Technologies : Dubbing stages (where soundtracks are created) and movie theatres do not change their
acoustics, equipment, or system equalization when mixing or playing back 5.1 channel sound tracks. They merely divide the
surround array of speakers into two symmetrical arrays (hence the term split surround). All of the remaining system equaliza-
tion and setup remains the same. The Home THX Technologies of Re-Equalization, Timbre Matching, and Decorrelation, as
well as the Home THX Crossover are still necessary for 5.1 channel formats. Because of the nature of the split surround
soundtrack, Home THX Timbre Matching and Decorrelation technologies have been altered to provide correct surround sound
balance and spaciousness. Here is a representation of how Home THX Controller Technologies work with the various surround
sound formats.
DIR (Digital audio Interface Receiver : QR01 / CS8414)
This circuit extract synchronized clock signals and data from SPDIF signal input.
QR01(CS8414) generates these signals, this chip supports 96kHz sample rate.
1st DSP (Digital Signal Processor for Dolby Digital, Pro Logic, DTS : Q601 / YSS912)
Q601(YSS912) decodes 6 channels audio from encoded data signal input.
Some effects are processed in addition to multi channel decoding on HALL, MATRIX, and MOVIE mode.
All manuals and user guides at all-guides.com

Other manuals for Marantz AV9000

Related product manuals