EasyManua.ls Logo

Marantz CD5004 - Playback of MP3 and WMA Fi Les

Marantz CD5004
29 pages
Print Icon
To Next Page IconTo Next Page
To Next Page IconTo Next Page
To Previous Page IconTo Previous Page
To Previous Page IconTo Previous Page
Loading...
17
ENGLISH
17
2
3
<7 / 9>
<8 / 6>
3
[REPEAT]
[A-B]
[PITCH –, +]
2
[ENTER]
[6, 7]
[MENU]
[TEXT]
[8, 9]
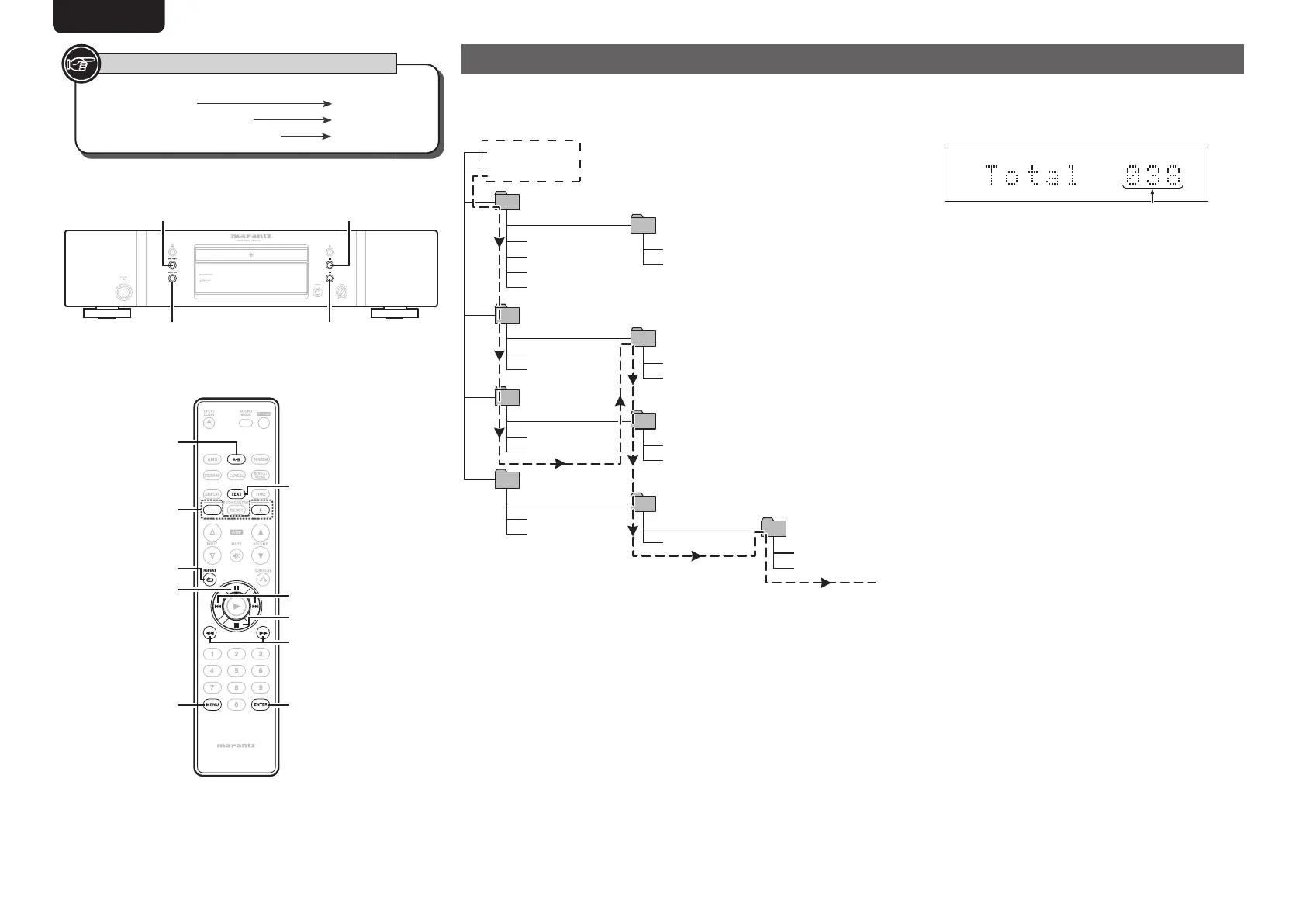
Display while the player is stopped
Number of fi les that can be played
The dotted lines with arrows indicate the playback order of
les and folders.
• If there are any MP3/WMA fi les located immediately below
the root directory, i.e. that are not in folders, they will be
played before the folder fi les.
The playback order will depend on the folder names and
le names with the order of precedence being: numbers
alphabet upper case alphabet lower case.
• The les in Albums 05 and 06 are not played back because
they are not MP3/WMA fi les.
It is possible that the playback order will be different
than that of the order displayed on a personal computer.
This order can also change according to the CD writing
software used.
Playback of MP3 and WMA fi les
n Playback order of MP3/WMA fi les
Example of MP3/WMA playback order
aaaa05.mp3
aaaa06.mp3
bbbb07.mp3
bbbb08.mp3
dddd11.wma
dddd12.wma
aaaa04.mp3
aaaa03.mp3
yyyy.jpg
zzzz.doc
cccc09.mp3
cccc10.mp3
AAAA01.mp3
BBBB02.mp3
eeee13.mp3
eeee14.mp3
gggg16.mp3
gggg17.mp3
wwww.wav
xxxx.wav
ffff15.mp3
Album 02
Album 03
Album 07
Album 06
Album 04
Album 08
Album 10
Album 01
Album 05
Rootdirectory
Album 09
Button located on both the main unit and
the remote control
BUTTON
Button only on the main unit
<BUTTON>
Button only on the remote control
[BUTTON]
Symbols used to indicate buttons in this manual
Playback order
1 AAAA01.mp3
2 BBBB02.mp3
3 aaaa03.mp3
4 aaaa04.mp3
5 aaaa05.mp3
6 aaaa06.mp3
7 bbbb07.mp3
8 bbbb08.mp3
9 cccc09.mp3
10 cccc10.mp3
11 dddd11.wma
12 dddd12.wma
13 eeee13.mp3
14 eeee14.mp3
15 ffff15.mp3
16 gggg16.mp3
17 gggg17.mp3
1.CD5004UENG0528.indd171.CD5004UENG0528.indd17 2010/05/2815:42:102010/05/2815:42:10

Table of Contents

Other manuals for Marantz CD5004

Related product manuals