EasyManua.ls Logo

Marantz CD7300 - System Diagrams; Block Diagram

Marantz CD7300
33 pages
Print Icon
To Next Page IconTo Next Page
To Next Page IconTo Next Page
To Previous Page IconTo Previous Page
To Previous Page IconTo Previous Page
Loading...
7 8
LDON
LS
CDRW
INSW
LINE OUT
LOADER CONT
LOADER SW
PHONE
JACK
RC-5 in/out
16.9MHz
COAXIAL
COPPER CASE
ROTALY
ENCODER
16.9MHz
D1-D5
D2-D4
VAM2202/04
CDM
PHILIPS
UPD784216AGC
16bit 128kROM 8kRAM
NEC
POWER
TRANS
EI57-25
FTD
NORITAKE
KEY BLOCK
X-TAL
RAB/
SILD/
SCL/
SDA/
PORES
SAA7324H/M2B
CD DECODER
CD10
SL/MOT1/RA/FO
TDA7073AT x 3
MOTOR DRIVER
SL+-
MOT+-
FO+-
TR+-
POWER SUPPLY
CIRCUIT
+-12V
+5VA,+8M,
+5VDAC,+3VDAC
+3.3V,+2.7V
-28V,AC3.5V
10MHz
TZA1024
ADALAS
RF AMP
LD/MON
CD TEXT
LC89170M
SANYO
CD-ROM & MP3 DECODER
STA016T
8.43MHz
FTD DRIVER
LC75712NE
SANYO
EEPROM
AT24C04
ATMEL
PLL & VCO
SUB CODE
SCLK/WCLK/
DATA
DAC
CS4396
CIRRUS
LOGIC
LPF
Discrete
LPF
Discrete
HDAM
HDAM
PHONE
VOL.
PHONE
AMP
INT/EXT SW
PULSE
TRANS
OPTICAL
LOADER
VAL2212
PHILIPS
IR
SENSOR
AC INPUT
CONNECTOR
16.9MHz
16.9MHz
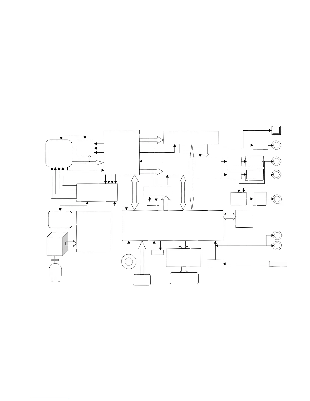
4. BLOCK DIAGRAM

Other manuals for Marantz CD7300

Related product manuals