EasyManua.ls Logo

Marantz DV9500 - Page 115

Marantz DV9500
176 pages
Print Icon
To Next Page IconTo Next Page
To Next Page IconTo Next Page
To Previous Page IconTo Previous Page
To Previous Page IconTo Previous Page
Loading...
113
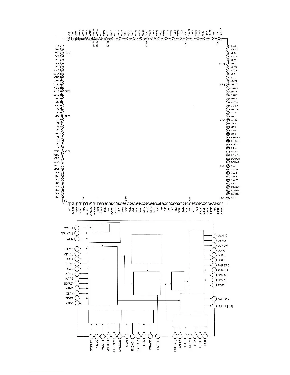
PM01 / Q401: CXD2753R
PSP Data detect
DST decorder
Fader
A/D
µ-P I/F Clock
Stream
manager
DSD
DSP
DATA
I/F
IEEE1394
Linkchip I/F
DSD
output
I/F

Other manuals for Marantz DV9500

Related product manuals