EasyManua.ls Logo

Marantz SR5002N1B - Page 30

Marantz SR5002N1B
122 pages
Print Icon
To Next Page IconTo Next Page
To Next Page IconTo Next Page
To Previous Page IconTo Previous Page
To Previous Page IconTo Previous Page
Loading...
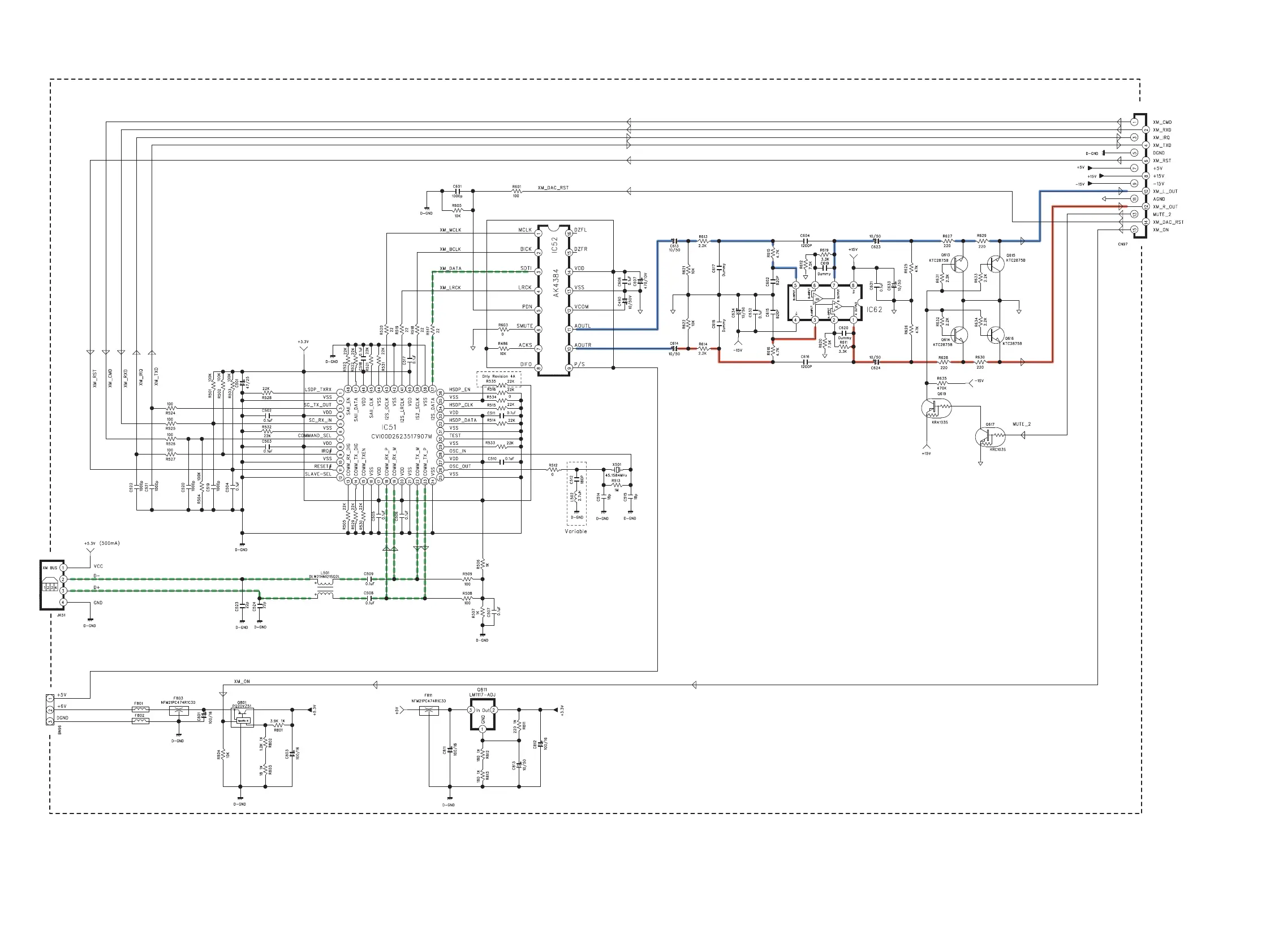
3837
XMDT
XM RADIO PWB
TO INPUT PWB - 1 / 3
FROM INPUT PWB - 1 / 3
SR5002/U only

Related product manuals