EasyManua.ls Logo

Masseuse Ultimate Chiro - Troubleshooting: Massage Chair Not Working - DC5 VA Circuit; DC5 VA Circuit Maintenance Details

Masseuse Ultimate Chiro
31 pages
Print Icon
To Next Page IconTo Next Page
To Next Page IconTo Next Page
To Previous Page IconTo Previous Page
To Previous Page IconTo Previous Page
Loading...
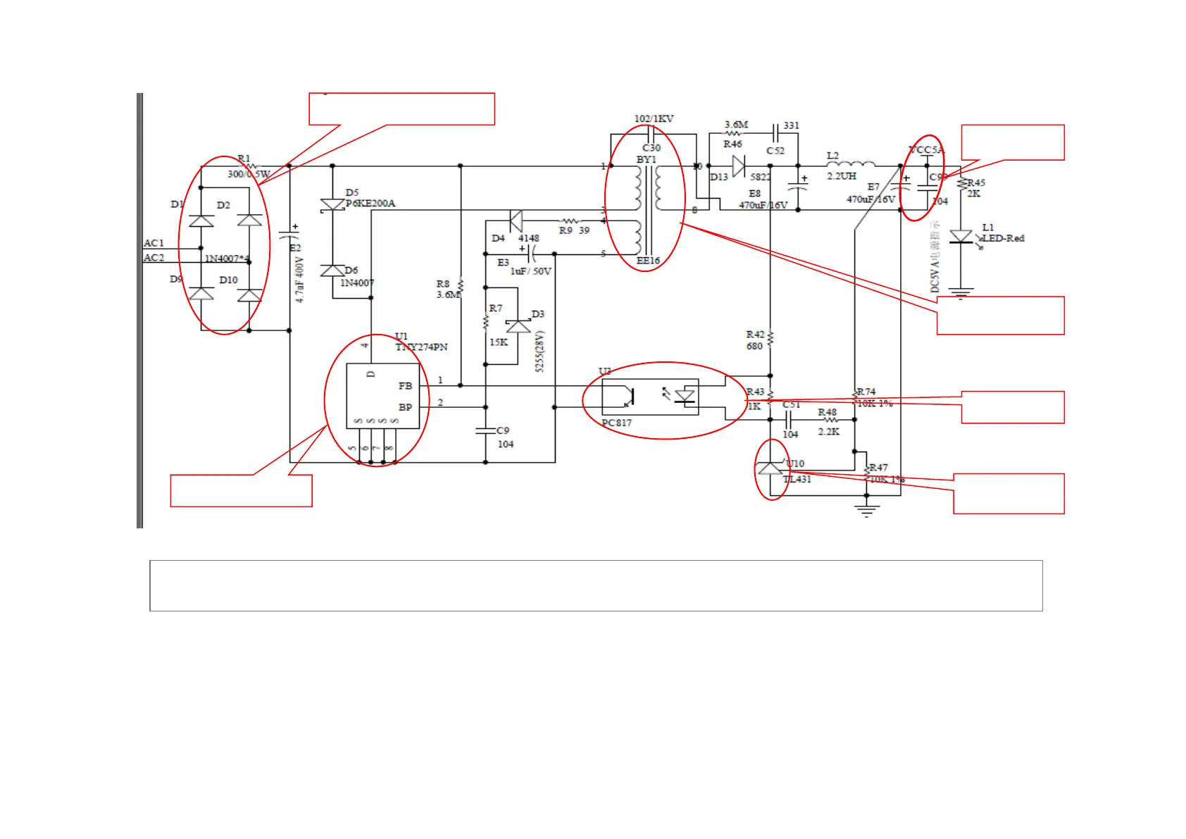
2. Switching power supply board DC5VA part of the circuit maintenance: Figure 8 Schematic, usually due to "431" regulator "817"
optocoupler "1905" transformer caused no adverse 5V output, in addition to burning phenomenon if the insurance burn plates, usually
due to excessive flow resulting in "4007" diode, "4.7UP / 400V" capacitor "274" integration breakdown is bad, replace the bad component
or power supply board can be.
Figure 8 Circuit diagram of power supply on DC5V power PCB board
Power supply TNY274
DC5V Output
Optocoupler 817
Compensatingpipe TL431
4007 diode of rectifier bridge
Transformer JY1905

Related product manuals