EasyManua.ls Logo

MDC CRUIZER SLIDE - 12 Volt Wiring Diagram

MDC CRUIZER SLIDE
73 pages
Print Icon
To Next Page IconTo Next Page
To Next Page IconTo Next Page
To Previous Page IconTo Previous Page
To Previous Page IconTo Previous Page
Loading...
www.marketdirect.com.au Ph: 1300 494 494
37
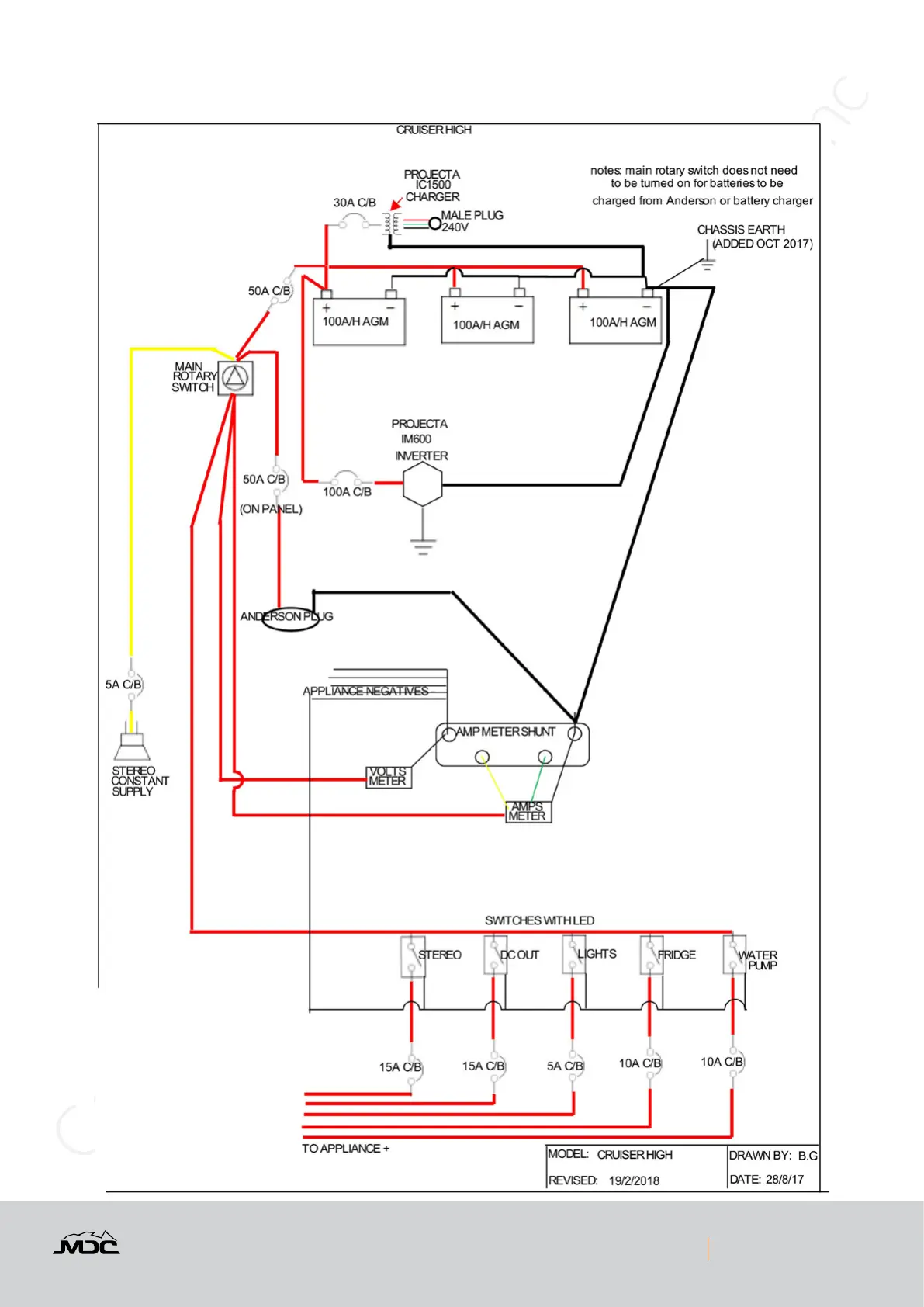
12 Volt Wiring Diagram

Table of Contents

Related product manuals