EasyManua.ls Logo

Mecc Alte DER2 - Page 14

Mecc Alte DER2
36 pages
Print Icon
To Next Page IconTo Next Page
To Next Page IconTo Next Page
To Previous Page IconTo Previous Page
To Previous Page IconTo Previous Page
Loading...
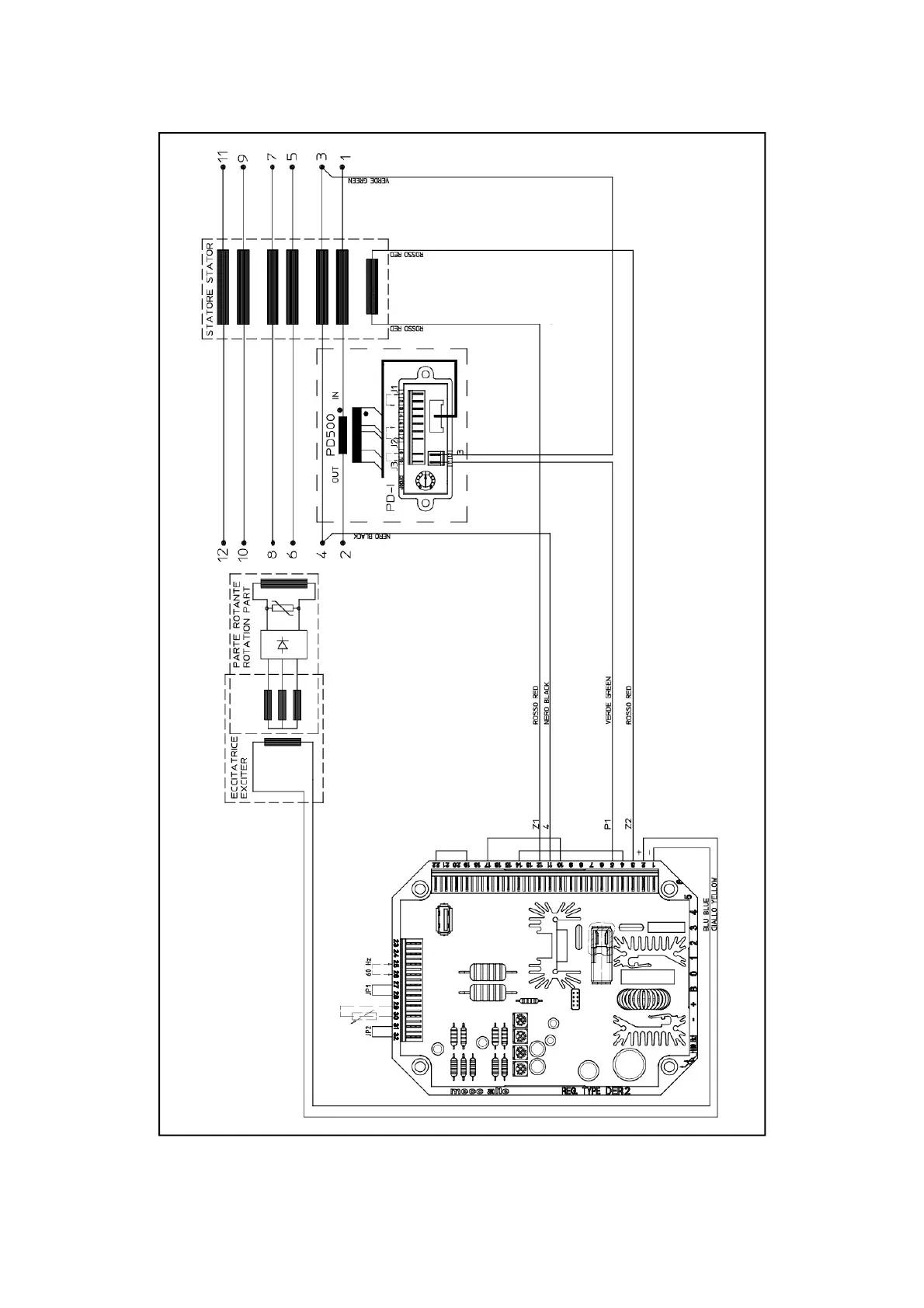
DER2 digital regulator instruction manual - rev. 02 - pag. 14
SCC0304/01: Single phase sensing 150V-300V

Related product manuals