EasyManua.ls Logo

MFZ Control CS 320 - Overview of Connections

MFZ Control CS 320
64 pages
Print Icon
To Next Page IconTo Next Page
To Next Page IconTo Next Page
To Previous Page IconTo Previous Page
To Previous Page IconTo Previous Page
Loading...
62 – Control CS 320 / Rev.B 1.01
1
2
3
4
5
6
7
8
1
2
3
4
5
6
7
8
B2
B1
W
V
U
N
L3
L2
L1
400V/50Hz/3/N/PE
X15
X10
X5
X11
X18
X2
X1
X12
X6
X13
X7
X3
X4
X16/X17
X9
X20
1
2
3
4
5
6
7
8
9
10
11
12
1
2
3
4
5
6
7
8
9
10
11
12
X10
B2
B1
W
V
U
1
2
3
4
5
6
7
8
X5
1
2
3
4
5
6
7
8
X15
1
2
3
4
5
6
7
8
9
10
X4
X7
X6
X12
PE
PE
PE
N
L3
L2
L1
X1
X21
F2.1
F2.2
F2.3
F1
1
2
3
4
5
6
7
8
9
12
11
10
X9
X8
X20
S1
X19
X3
X16
H1
H2
X11
X18
S2
S3
X2
X17
13:28
26.04.20
M
OK
20
1
2
4
3
X13
OUT
-
+
-
+
1
2
3
4
5
6
7
8
9
12
11
10
R
T
1
2
3
4
5
6
7
8
9
12
GN
BN
WH
11
10
8K2
8K2
2
1
2
1
R
T
X8
WH
GN
BN
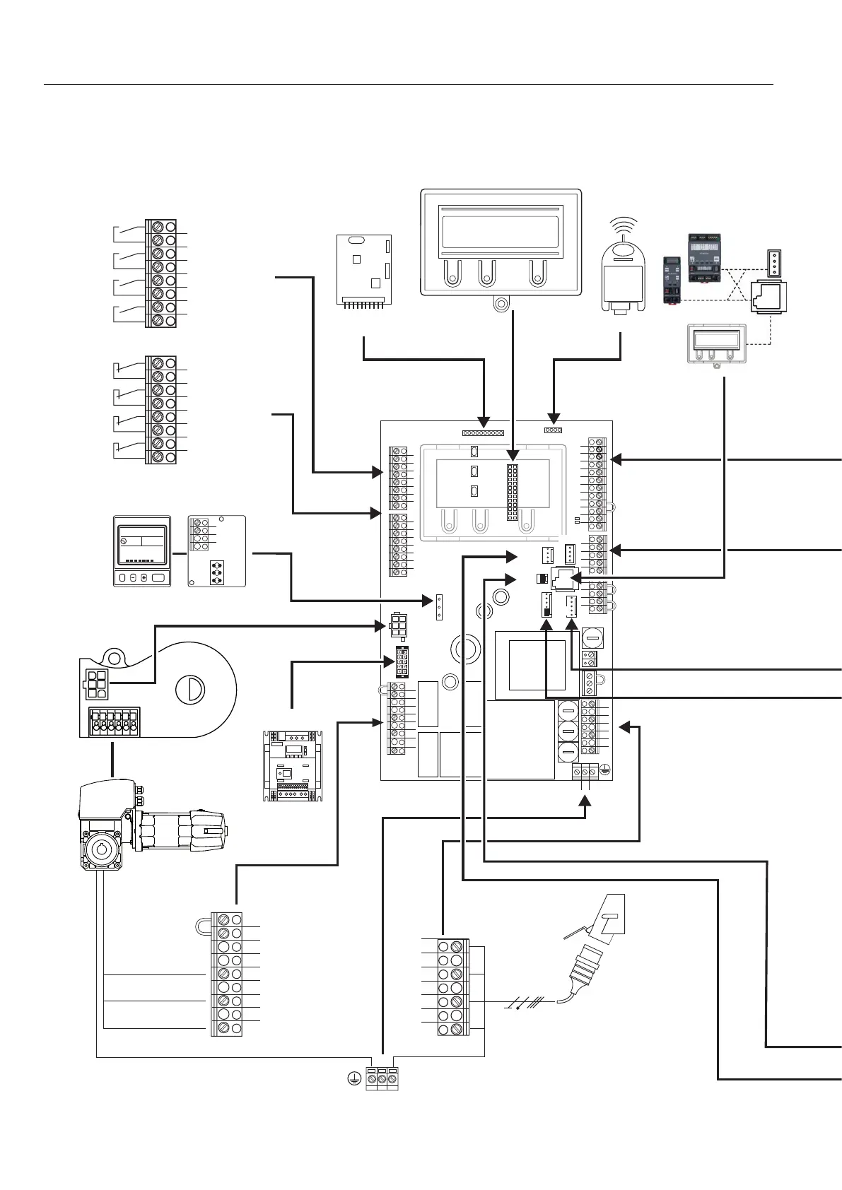
15.3 15.3 Overview of the connectionsOverview of the connections
Potential-free switch contacts
- Relay 1
- Relay 2
- Relay 3
- Relay 4
Mechanical limit switches
- Limit switch OPEN
- Limit switch CLOSED
- Pre-limit switch OPEN
- Pre-limit switch
CLOSED
MSBUS
Annex
Timer Brake module
Frequency converter
Radio transmission
module
LCD monitor
Radio receiver

Table of Contents