EasyManua.ls Logo

Micromax Q427+ - Page 23

Micromax Q427+
35 pages
Print Icon
To Next Page IconTo Next Page
To Next Page IconTo Next Page
To Previous Page IconTo Previous Page
To Previous Page IconTo Previous Page
Loading...
Q427+ L3 Service Manual
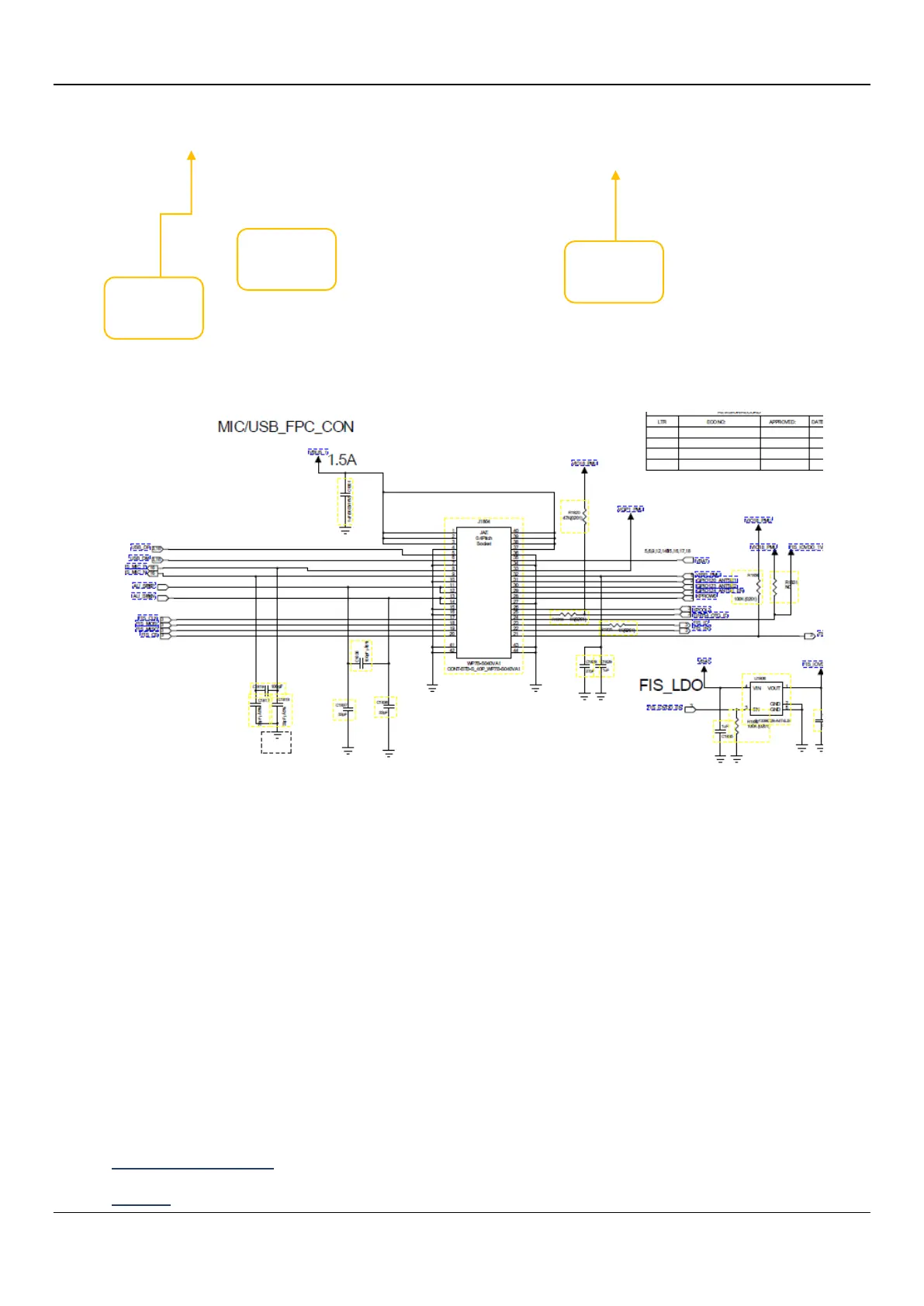
14. Earphone not working:
Solution
FPC
connector
CPU
Power IC

Other manuals for Micromax Q427+

Related product manuals