EasyManua.ls Logo

Midea ARU07M2AWW - Light is not on(None); Noise

Midea ARU07M2AWW
36 pages
Print Icon
To Next Page IconTo Next Page
To Next Page IconTo Next Page
To Previous Page IconTo Previous Page
To Previous Page IconTo Previous Page
Loading...
Service Manual_2018-V1.0
31
11.4 Light is not on(None)
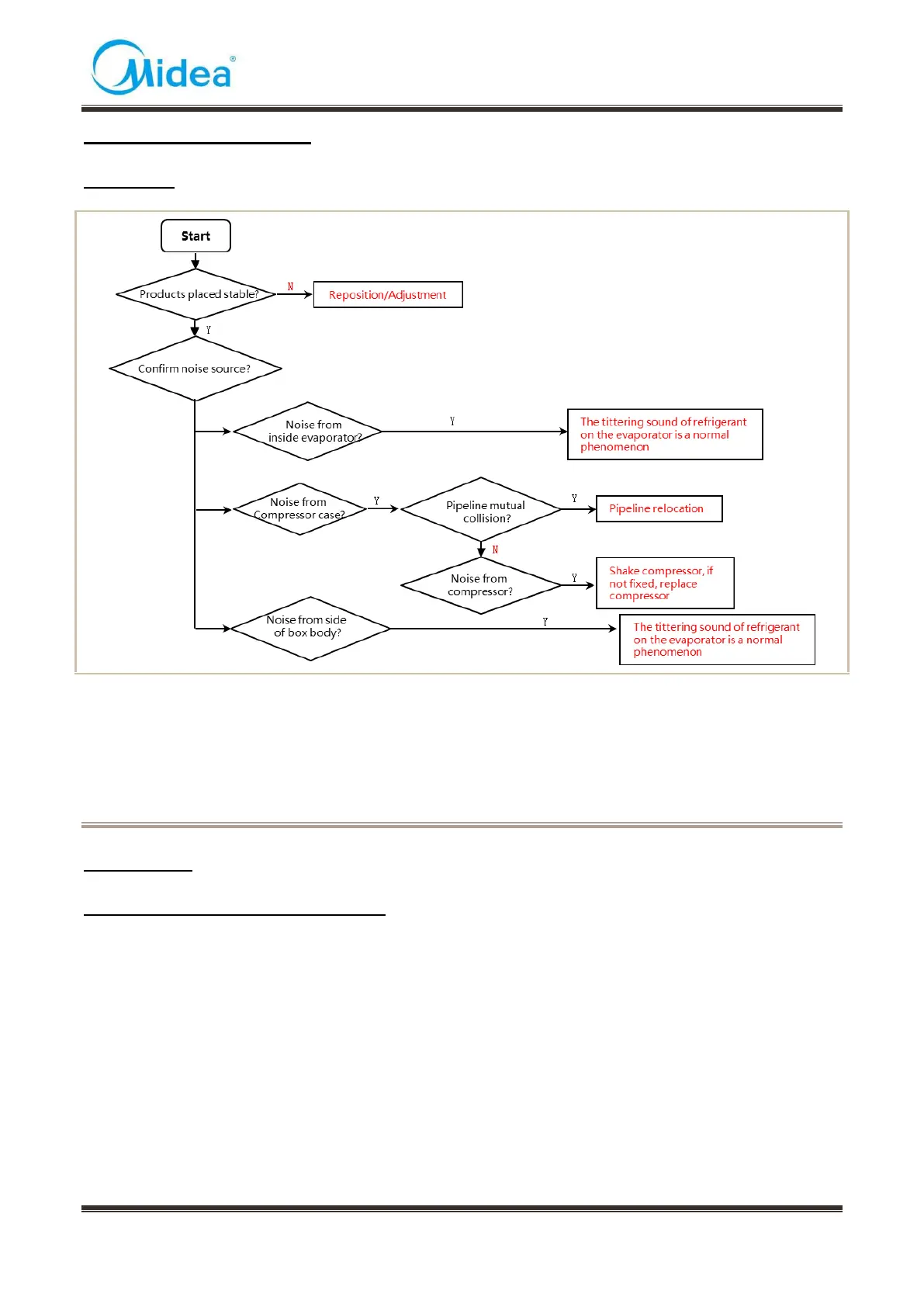
11.5 Noise
12. Figures and details of repair
parts(Documents are provided separately)
12.1 Figures
12.2 List of parts and components

Table of Contents

Related product manuals