EasyManua.ls Logo

Midea MC-SU30-RN1L

Midea MC-SU30-RN1L
101 pages
To Next Page IconTo Next Page
To Next Page IconTo Next Page
To Previous Page IconTo Previous Page
To Previous Page IconTo Previous Page
Loading...
Aqua Tempo Super II
12 201902
Midea Aqua Tempo Super II Engineering Data Book
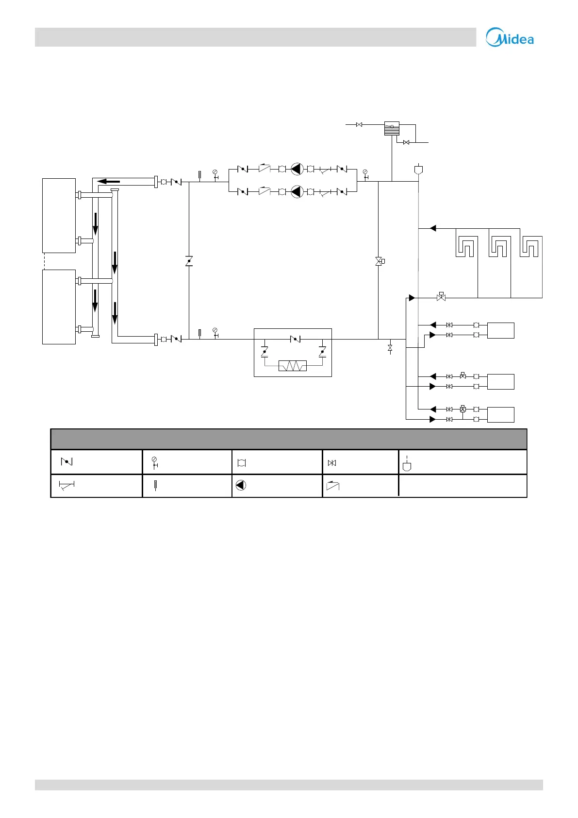
5.3 Space Heating Through Floor Heating Loops And Space Cooling Through Fan Coil Unit
Floor heating loops and fan coil units are used for space heating and fan coil units are used for space cooling. In space
cooling mode, the 2-way valve is closed to prevent cold water entering the floor heating loops.
Figure 1-5.5: Space heating through floor heating loops and space cooling through fan coil unit (standard unit without hydronic module)
Master unit
Expansion tank
Water replenishment valve
Water discharge valve
Differential pressure
by-pass valve
Drain valve
Two-way valve
Three-way valve
FCU
Auxiliary electric heater
unit
unit
Y-type filter,
requiring≥ 16 mesh
Slave unit
Max 16 units
FCU
FCU
Floor
Heating
Loops
Floor
Heating
Loops
Floor
Heating
Loops
Two-way valves
Stop valve Pressure gauge Gate valveFlexible joint
Y-shaped filter Thermometer Circulating pump Check valve
Automatic discharge valve
Legend

Other manuals for Midea MC-SU30-RN1L

Related product manuals