EasyManua.ls Logo

Midea MGCSL-D30W/RN1 - Page 51

Midea MGCSL-D30W/RN1
174 pages
Print Icon
To Next Page IconTo Next Page
To Next Page IconTo Next Page
To Previous Page IconTo Previous Page
To Previous Page IconTo Previous Page
Loading...
Air-cooled modular chiller unit 50Hz MCAC-ATSM-2011-12
52
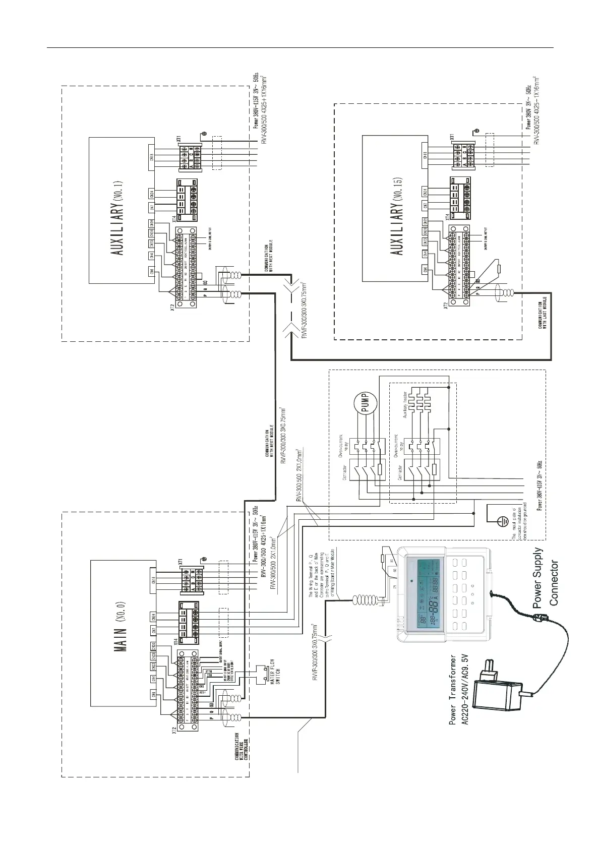
65KW digital Mmodule(Only for MGB-D65W/RN1)
Attached picture (II) Networking Co
unication Sche
atic of Main Unit and Auxiliary Unit
AB
C
N
The length of wire
should be shorter
than 500m
100Ω
Black
Yellow
Gray
Query
Fault
Notes
The wiring diagram of auxiliary heater and
pump is just for reference ,please follow the
instructions of corresponding auxiliary
heater products.
Please choose such accessory as power
wire,switchofauxiliaryheateraccordingto
the actual parameter of products and national
120Ω
H2 P1 P2H1
H2 P1 P2H1
H2 P1 P2H1

Related product manuals