EasyManua.ls Logo

Midea MM720CGE - Page 35

Midea MM720CGE
36 pages
Print Icon
To Next Page IconTo Next Page
To Next Page IconTo Next Page
To Previous Page IconTo Previous Page
To Previous Page IconTo Previous Page
Loading...
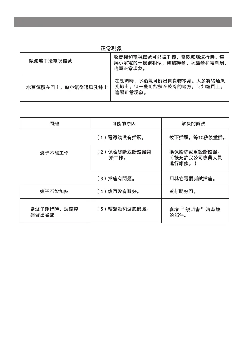
问题解决
34
PN:16170000A30695