EasyManua.ls Logo

Midea MSG-09HRI - Resetting Phenomenon Often Occurs During Operation; Operation Lamp Flashes and Timer Lamp off; Operation Lamp Flashes and Timer Lamp on

Midea MSG-09HRI
54 pages
Print Icon
To Next Page IconTo Next Page
To Next Page IconTo Next Page
To Previous Page IconTo Previous Page
To Previous Page IconTo Previous Page
Loading...
Service manual
48
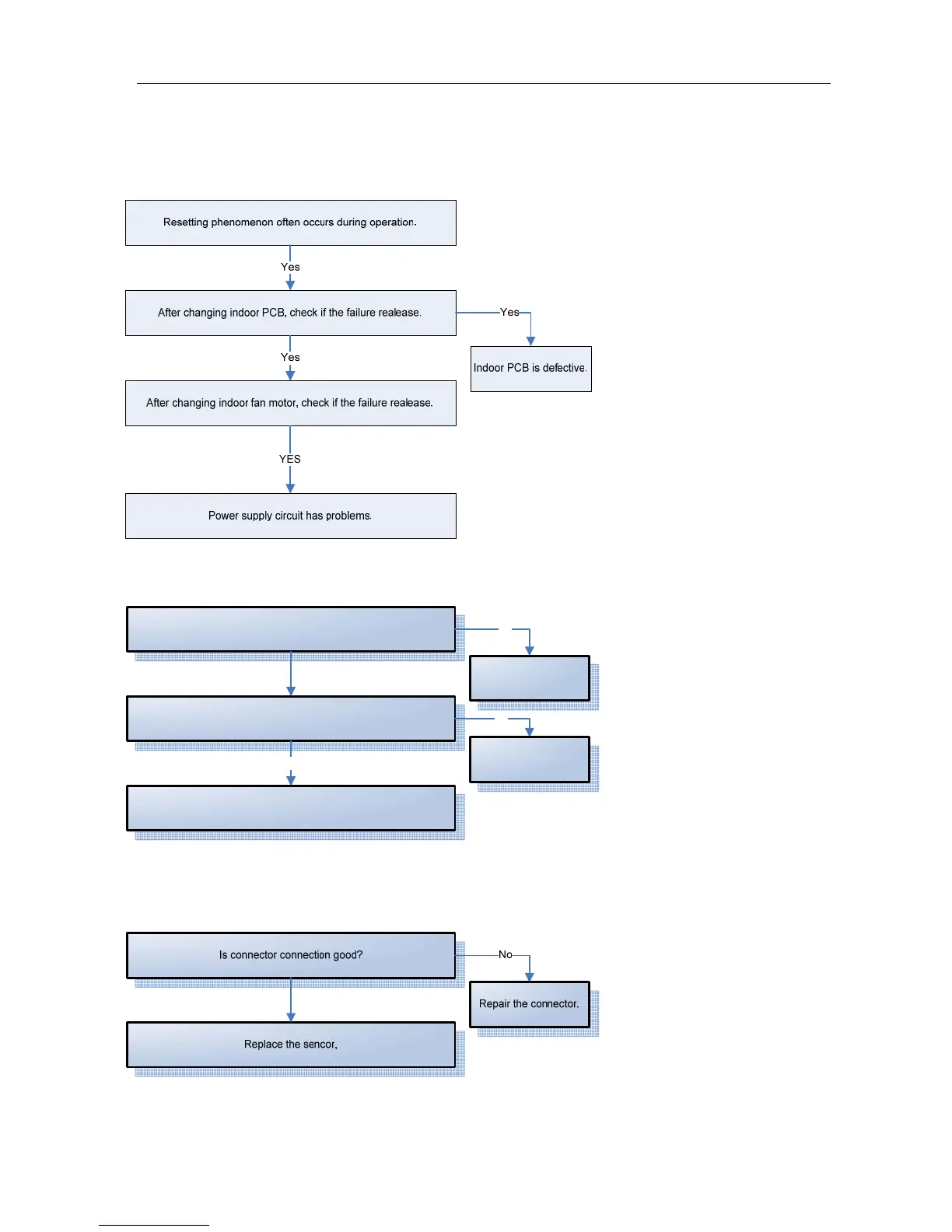
13.3 Resetting phenomenon often occurs during operation
(That is automatically entering to the status when power is on.)
The reason is that the instantaneous voltage of main chip is less than 4.5V. Check according to the
following procedure:
13.4 Operation lamp flashes and Timer lamp off
Is connector connection good?
Is voltage being applied to the fan motor?
Fan motor is defective
Yes
No
Repair the connector.
No
Indoor PCB is defective.
13.5 Operation lamp flashes and Timer lamp on

Table of Contents

Related product manuals