EasyManua.ls Logo

Midea MV6-i615WV2GN1-E - Page 28

Midea MV6-i615WV2GN1-E
130 pages
Print Icon
To Next Page IconTo Next Page
To Next Page IconTo Next Page
To Previous Page IconTo Previous Page
To Previous Page IconTo Previous Page
Loading...
-i V6-i VRF 50/60Hz
27
Part 2
- Component Layout
and
Refrigerant Circuits
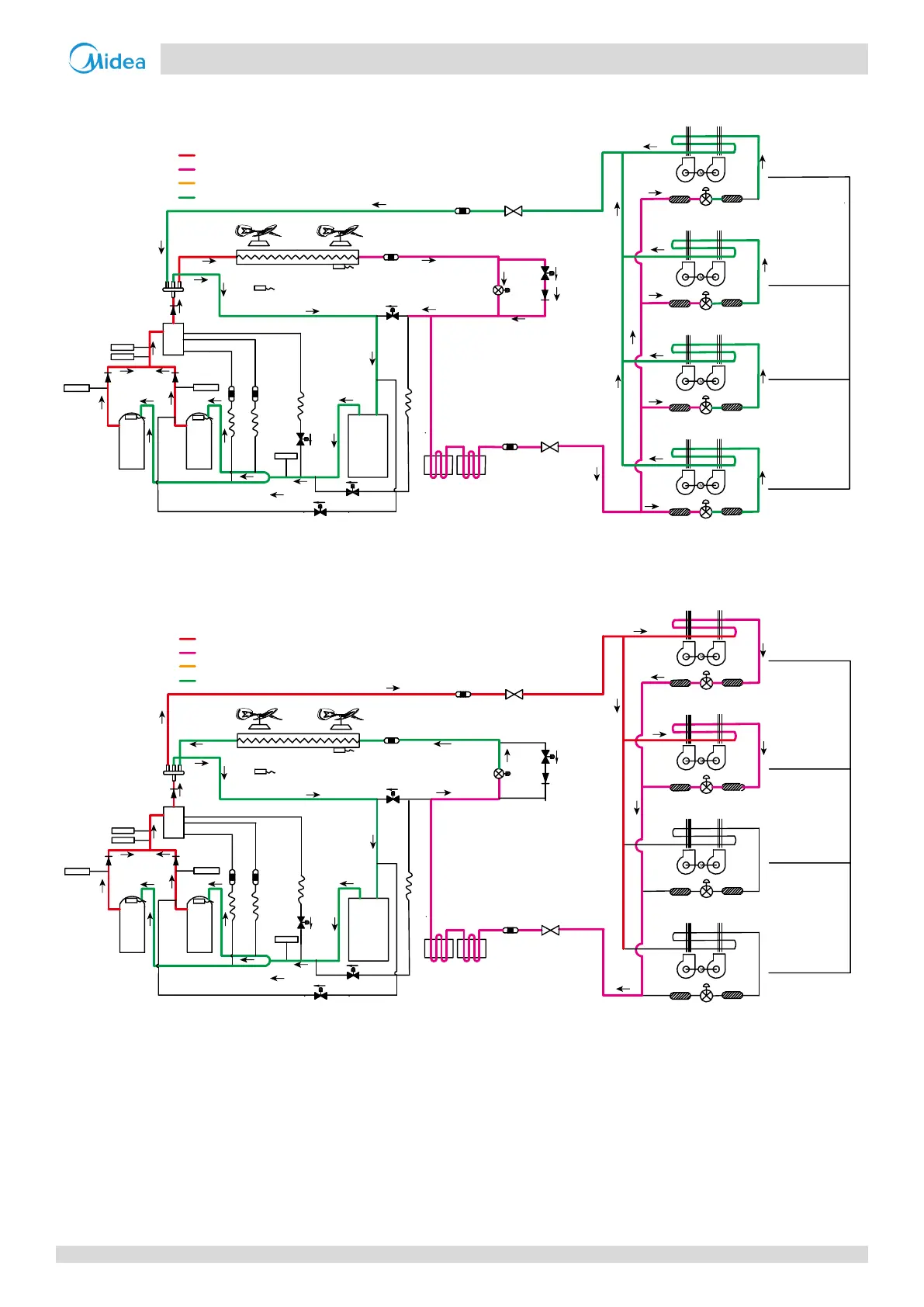
Oil return operation in heating mode and defrosting operation
Figure 2-3.11: 20/22/24HP refrigerant flow during oil return operation in heating mode and during defrosting operation
Heating operation
Figure 2-3.12: 20/22/24HP refrigerant flow during heating operation
480 steps
Filter
Filter
480 steps
Unit on
Thermostat off
Unit on
Thermostat on
Unit on
Thermostat on
Unit off
Filter
Indoor unit operation
Filter
480 steps
Filter
Filter
480 steps
Filter
Filter
Fan
off
Fan
off
Fan
off
Fan
off
7
1
1
159
3
4
5
6
11
11
10 10
8
13
EXVA
E
S
C
T3
T4
2
T7C1
T7C2
SV9
SV4
SV5
SV6
2
High temperature, high pressure gas
High temperature, high pressure liquid
Medium temperature, medium pressure gas
Low temperature, low pressure
12
SV2
Closed
Closed
Filter
Filter
Unit on
Thermostat off
Unit on
Thermostat on
Unit on
Thermostat on
Unit off
Filter
Indoor unit operation
Filter
Normal control
Normal control
Filter
Filter
Filter
Filter
Fan
on
Fan
off
Fan
on
Fan
on
7
1
1
159
3
4
5
6
11
11
10 10
8
13
EXVA
E
S
C
T3
T4
2
T7C1
T7C2
SV9
SV4
SV5
SV6
2
High temperature, high pressure gas
High temperature, high pressure liquid
Medium temperature, medium pressure gas
Low temperature, low pressure
12
SV2

Table of Contents

Related product manuals