EasyManua.ls Logo

Midea SMK-D140HHN1-3 - Page 18

Midea SMK-D140HHN1-3
83 pages
Print Icon
To Next Page IconTo Next Page
To Next Page IconTo Next Page
To Previous Page IconTo Previous Page
To Previous Page IconTo Previous Page
Loading...
High Temperature Hydro Module
16 202003
Midea
VR High Temperature Hydro Module
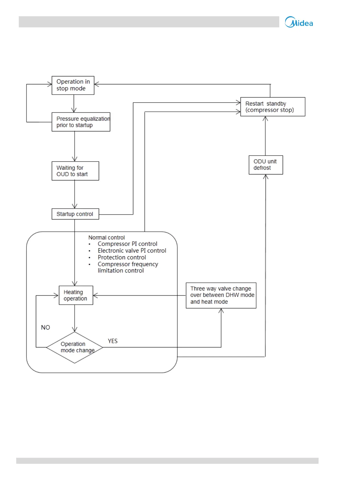
8 High Temperature Hydraulic Module Control Logic
8.1 Start/Stop/ Mode Change

Other manuals for Midea SMK-D140HHN1-3

Related product manuals