EasyManua.ls Logo

Midea SMK-D140HHN1-3

Midea SMK-D140HHN1-3
83 pages
To Next Page IconTo Next Page
To Next Page IconTo Next Page
To Previous Page IconTo Previous Page
To Previous Page IconTo Previous Page
Loading...
High Temperature Hydro Module
20 202003
Midea
VR High Temperature Hydro Module
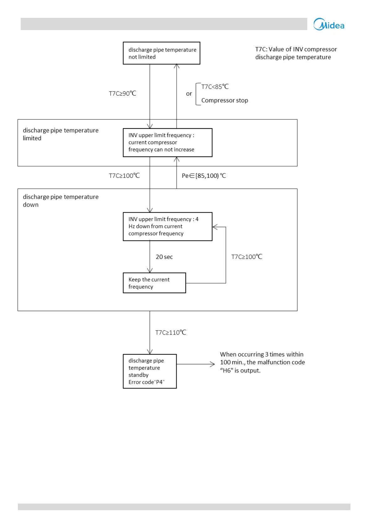
Discharge Temperature Limits the frequency protection

Other manuals for Midea SMK-D140HHN1-3

Related product manuals