EasyManua.ls Logo

Midea WHS-625FWEW1

Midea WHS-625FWEW1
54 pages
To Next Page IconTo Next Page
To Next Page IconTo Next Page
To Previous Page IconTo Previous Page
To Previous Page IconTo Previous Page
Loading...
Service Manual_2020-V1.0
46
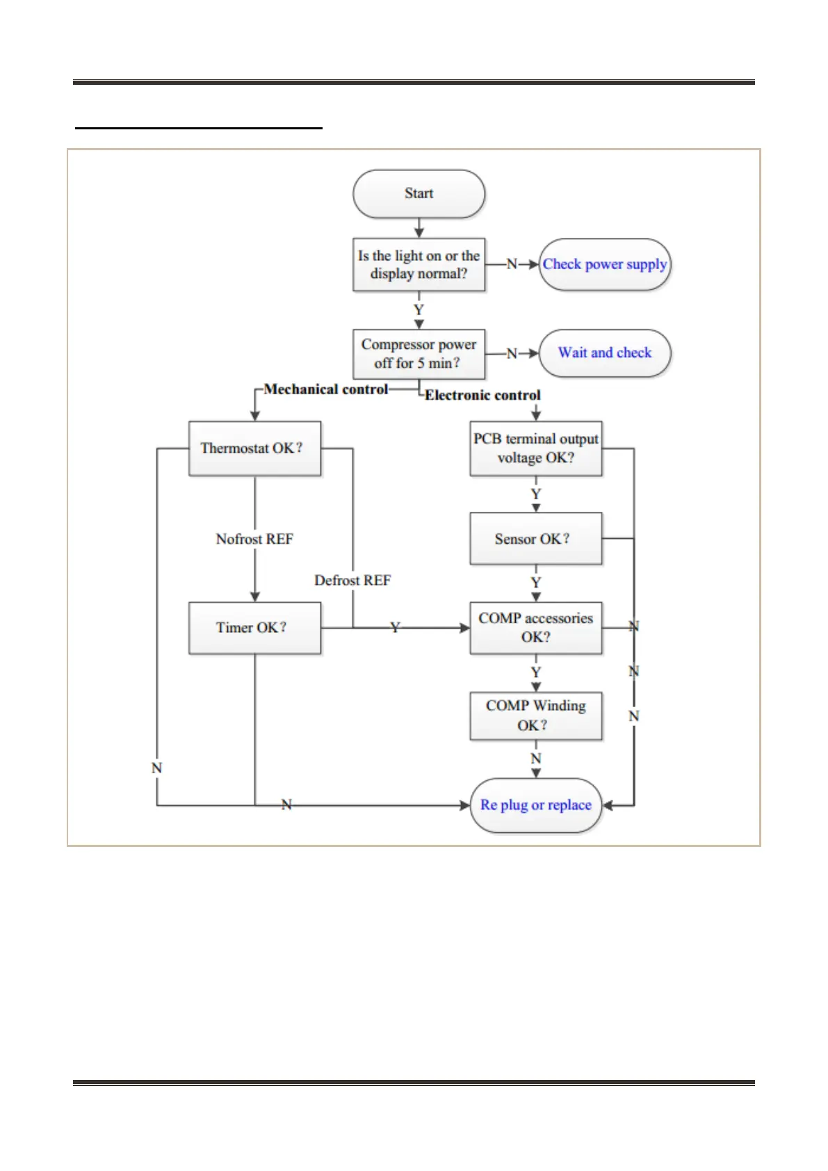
11.2 No working of compressor

Table of Contents

Other manuals for Midea WHS-625FWEW1

Related product manuals