EasyManua.ls Logo

Midea WHS-625FWEW1 - Noise; Air Duct Not Operated(Option

Midea WHS-625FWEW1
54 pages
Print Icon
To Next Page IconTo Next Page
To Next Page IconTo Next Page
To Previous Page IconTo Previous Page
To Previous Page IconTo Previous Page
Loading...
Service Manual_2020-V1.0
51
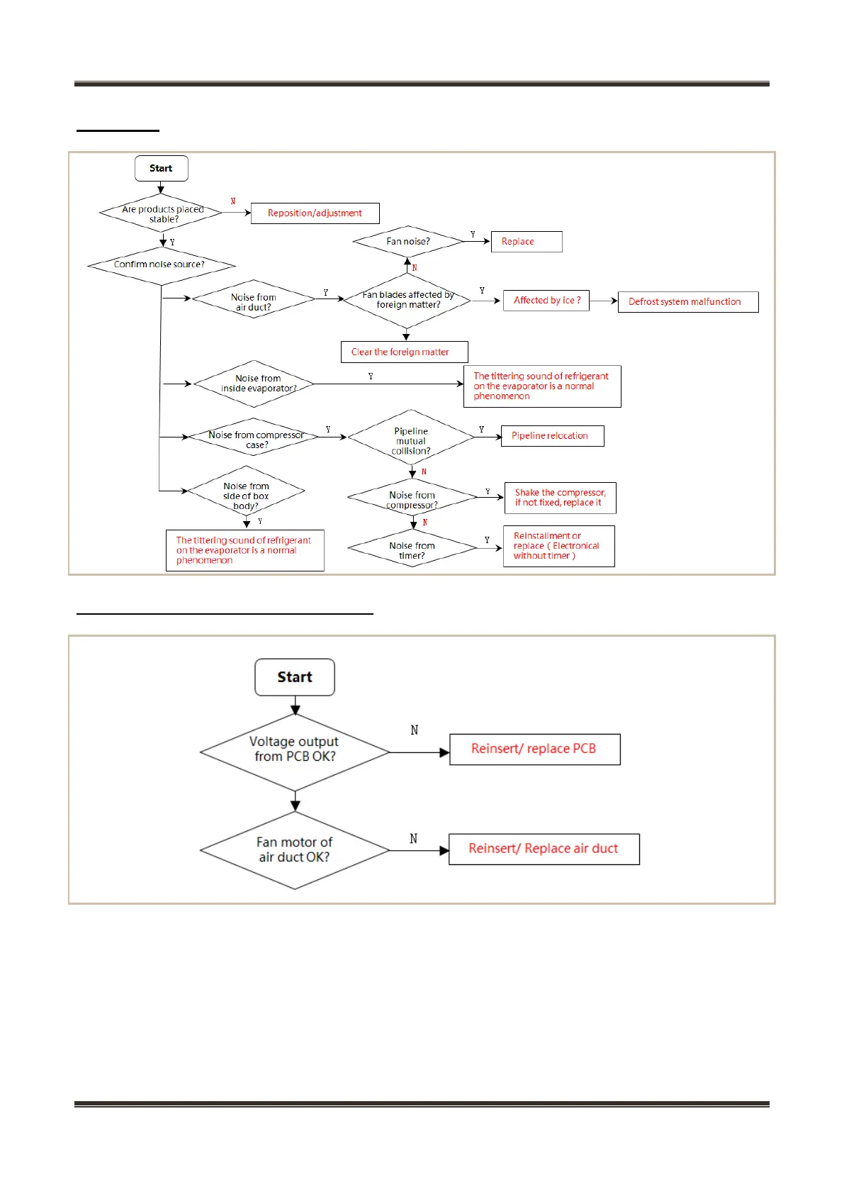
11.8 Noise
11.9 Air duct not operatedOption

Table of Contents

Other manuals for Midea WHS-625FWEW1

Related product manuals