EasyManua.ls Logo

Mitsubishi Electric MXZ-2A30VA - E2 - Page 82

Mitsubishi Electric MXZ-2A30VA - E2
192 pages
Print Icon
To Next Page IconTo Next Page
To Next Page IconTo Next Page
To Previous Page IconTo Previous Page
To Previous Page IconTo Previous Page
Loading...
82
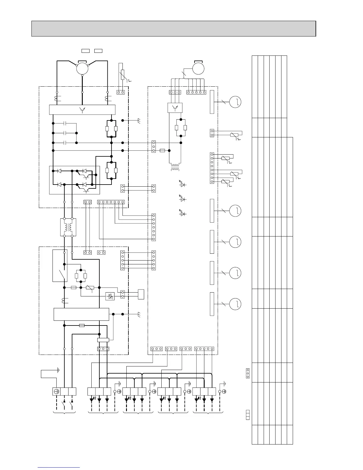
NOTES: 1. About the indoor side electric wiring refer to
the indoor unit electric wiring diagram for servicing.
2. Use copper conductors only (For field wiring).
3. Symbols below indicate.
: Terminal block : Connector
OUTDOOR HEAT EXCHANGER TEMP.THERMISTOR
R937A,B
RESISTOR RT68COMPRESSOR
FUSE(T6.3AL250V)F65
MC
21S4
REVERSING VALVE SOLENOID COIL
AMBIENT TEMP.THERMISTOR
PTC64,65
CIRCUIT PROTECTION RT65
FUSE(T2AL250V)
EXPANSION VALVELEV E
F64 X64 RELAYFIN TEMP.THERMISTOR
POWER FACTOR CONTROLLER
RT64PFCEXPANSION VALVE
FUSE(T3.15AL250V)
LEV A~D
F801
TERMINAL BLOCKTB1~5DISCHARGE TEMP.THERMISTORRT62NOISE FILTERN/FREACTORLCT61
CURRENT TRANSFORMER
RT61 DEFROST THERMISTORNR64 VARISTORIPM
INTELLIGENT POWER MODULE
CURRENT TRANSFORMER
CT1,2 TRANSFORMERT801
SSR61 SOLENOID COIL RELAYRS1~4 RESISTORFAN MOTORMFHC930
INTELLIGENT POWER MODULE
SMOOTHING CAPACITOR
CB1~3
NAME NAME NAME NAME NAME
SYMBOLSYMBOLSYMBOLSYMBOLSYMBOL
PTC65
PTC64
LED3
RT65
6666
LEV A
CN794
(BLU)
LEV D
M
(RED)
CN793
LEV B
CN791
6
MMM
(WHT) (GRN)
CN792
LEV C
RT62
RT68RT61
CN661
1
8
CN663
21
CT2
CN5
1
2
S3
CN931
RS1
CN781
CN603
3
3
CN702
S2
CN795
1
CN602
RS2
CN2
S
1
CN701
1
S1
CB3
CN601
1
RS4
2
3
5
R937A
1
R
1
2
+
1
CN801
U
CN3
LD9
RS3
3
7
R937B
3~
F801
V
CB2
1
1
CN4
4
IPM
LED2
1
T801
MS
PFC
W
2
1
8
+
5
LED1
HC930
1
LD2
CT1
3
CB1
1
2
CN604
CN932
3
+
5
7 LD1
1
LDE1
CN903
1
TAB4
2
3
N/F
NR64
1
X64
U
5
1
CN61
CN901
2
CN902
F64
1
3
N/F
CT61
SSR61
12
CN912
POWER SUPPLY
~/N 230V 50Hz
BRN
YLW
ORN
RED
BLU
BLK
RED
BLU
BLK
BLU
BLK
12-24V
230V~
TB2
S1
ORN
S3
BLK
12-24V
230V~
S2
BLU
S1
YLW
S3
BLK
12-24V
230V~
S2
BLU
S1
BRN
S3
BLK
12-24V
230V~
S2
BLU
TB3
TB4
TB5
BLK
WHT
RED
YLW
BLK
BLK
BLK
BLK
BLK
BLK
BLK
BLK
BLK
BLK
BLK
BLK
L
BLK
BLK
RED
WHT
21S4
GRN
TO INDOOR
UNIT No.A
CONNECTING
TO INDOOR
UNIT No.B
CONNECTING
TO INDOOR
UNIT No.C
CONNECTING
TO INDOOR
UNIT No.D
CONNECTING
GRY
PNK
ORN
BLU
YLW
RED
WHT
BLK
RT64
M
LEV E
MC
3~
MS
V
BLK
WHT
RED
U
W
MF
BLU
BLK
N
L
BREAKER
CIRCUIT
TB1
PE
TAB2
TAB1
F65
GRN/YLW
NOISE FILTER P.C.BOARD POWER BOARD
ELECTRONIC CONTROL P.C.BOARD
MXZ-4A71VA -
E5
,
E6