EasyManua.ls Logo

Mitsubishi PE-10MYC - Page 56

Mitsubishi PE-10MYC
115 pages
Print Icon
To Next Page IconTo Next Page
To Next Page IconTo Next Page
To Previous Page IconTo Previous Page
To Previous Page IconTo Previous Page
Loading...
- 55 -
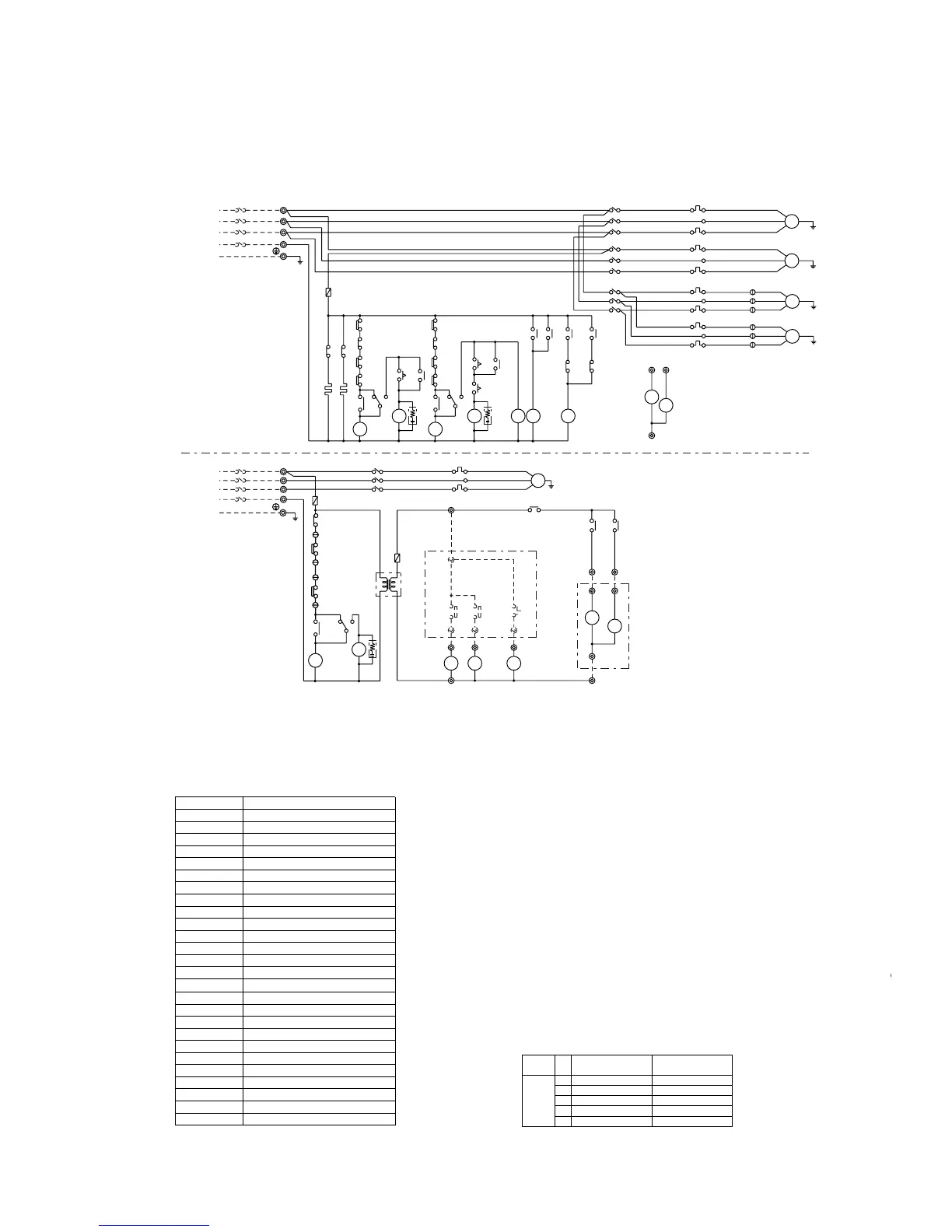
OUTDOOR
INDOOR UNIT
OUTDOOR UNIT
Timer (Anti short cycle.)TM
Contactor (fan O/D)
52F2
Timer
2
Over current relay(fanO/D)
51F2,3
Auxiliary relay (fan)
30FZ
Surge killer
CR1~3
Note:1.The dotted lines show field wiring.
2.The figure in the parentheses show field supply parts.
3.Color of earth wire is yellow and green twisting.
4.Not specified color of wire is brown.
6.Specification subject to change without notice.
C1~3, 8
Connector
Internal thermostat(compressor)
49C1,2
Compressor motor
Symbol
Terminal block
Over current relay(compressor)
Fan motor (outdoor)
Contactor (compressor)
Over current relay(fanI/D)
Contactor (fan I/D)
Crankcase heater
Transformer
Fuse (3.15A)
Fan motor (indoor)
TB1~4
MC1,2
MF1
MF2,3
52C1,2
51F1
CH1,2
Tr
51C1,2
F1~3
Name
63H1,2
High-pressure switch
52F1
FZ
Auxiliary relay (fan)
Auxiliary relay
Auxiliary relay (check)
Switch (on)
CZ1-1,2/2-1,2
30CZ1,2
<SW1>
<23WA>
Thermostat (room temp.)
C2
52
TM
(3min)
C1
52
TM
(3min)
CZ2-1
CZ2-2
52
C2
52
C1
Caution,
1.To protect each Fan motor and Compressor from abnormal current,
Over current relays<51C1,2>,<51F1,2,3>are installed. Therefore,
do not change factory set value of Over current relays.
2.To protect the starting Compressor <MC1,2>at the same time, Timer
<2> is installed. Therefore, do not change factory set value of this Time
3.To protect the starting Compressor<52C1,2> frequently, Timer
<TM> is installed. Therefore, do not change factory set value of this Ti
Option controller connection.
TM
52
F2
52
C2C1
52
52
F1
BLACK
WHITE
RED
52F2
51F2
BLACK
BLACK
WHITE
RED
RED
MF2
WHITE
1
2
3
C1
3
2
1
51F3
C2
BLACK
RED
MF3
WHITE
2(2sec)
2
CZ
1-2
CZ
1-1
CZ2
30
C2
52
52
C2
WA
23
CR3
CR2
CR1
1
GRAY
GRAY
GRAY
30
CZ1
30
CZ2-1
52
C1
CZ1
1211
13
52F1
1-2
CZ
1-1
CZ
TB3
1211
1211
13
TB3
2-2
CZ
CZ
2-1
13
5
FZ
3
TB3
2
4
SWITCH BOX (FIELD SUPPLY)
23
WA
SW1
F2
(3.15A)
AC
24V
Tr
AC
220~
240V
TB4
2-2
CZ
CZ
2-1
CH2
52
C1
CH1
51
49C1
F2
63H1
51C1
30
FZ
FZ
30
FZ
CZ2-2
CZ2
30
49C2
51
F3
51C2
63H2
F3
(3.15A)
BLACK
WHITE
RED
51C2
52C2
MC2
BLACK
WHITE
RED
BLACK
WHITE
PE
PE
PE-20MYC-EU ··· 30A
PU-20MYC1-EU ··· 125A
MC1
F1
(3.15A)
52C1
CIRCUIT BREAKER
(FIELD SUPPLY)
BLUE
BLUE
BLACK
WHITE
RED
TB2
L1
L2
L3
N
CIRCUIT BREAKER
(FIELD SUPPLY)
51C1
51F1
MF1
52F1
BLACK
WHITE
BLACK
WHITE
RED
RED
RED
TB1
L1
L2
L3
N
24VAC(N)
FAN HI
COMP2
COMP1
24VAC(L)
PAC-204RC (Option)
terminal no.
3 Cooling operation
2
Power (Neutral)
Fan operation
Cooling operation
Power (Active)
Function
5
4
1
No.
TB3
Symbol
Power supply, 3 Phase
380~415 Volt, 50Hertz
Power supply, 3 Phase
380~415 Volt, 50Hertz
5.When PAC-204RC is used, Timer(TM)is unneccessary.
Thermostat
(freeze protection)
26L1,2
3
1
C3
C3
51F1
26L1
3
1
C8
C8
26L2
PE-20MYC-EU
(SPECIAL ORDER : ANTI SHORT CYCLE TIMER)

Related product manuals