EasyManua.ls Logo

Modena ES 10D - Part 1: Important Safety Information (Continued); Drainage, Temperature, and Cord Safety; Pressure Limits and Device Operation

Modena ES 10D
42 pages
Print Icon
To Next Page IconTo Next Page
To Next Page IconTo Next Page
To Previous Page IconTo Previous Page
To Previous Page IconTo Previous Page
Loading...
5
The drainage pipe that is connected to the pressure relief hole
must be kept sloping downwards.
Since the water temperature inside the heating tank can reach up
to 75
o
C, the hot water must not be directly flowed to human skin at
the initial use. Adjust the water temperature in accordance to
human skin endurance to avoid scalding.
If the flexible power supply cord is damaged, the special power
cord provided by MODENA must be selected, and replaced by
MODENA maintenance personnel (technician).
If any parts and components of this electrical storage water heater
are damaged please contact MODENA Customer Care for repair.
In order to avoid a hazard due to inadvertent resetting of the
thermal cut-out, this appliance must be not supplied through an
external switching device, such as a timer, or connected to a circuit
that is regularly switched on and off by the utility.
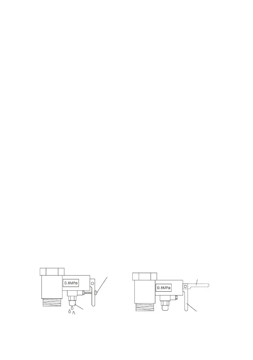
For the correct operation of the appliance, it is necessary to pay
attention that the maximum inlet water pressure is 0.8 MPa, and
the minimum inlet water pressure is 0.015 MPa.
When the water pressure is over 0.8 MPa, this will be automatically
activated the safety valve, and the water may drip from the
discharge pipe of the pressure-relief device (see Picture 2).
Therefore, this pipe must be left open towards the air
(atmosphere). The pressure-relief device should be operated /
activated regularly to remove limestone deposits and to avoid
blockage in the pipes.
Draining away the water inside the inner tank can be done from the
pressure relief valve. Twist off the fixed screw of the pressure
relief valve and lift the handle of the drainage pipe valve upwards
(Picture 3). Every drainage pipe that connected to the pressure-
relief device has to be installed in a continuously downward
direction and in a frost-free environment.
Picture 2
Picture 3
Opened Water Drainage
Valve Position
Handle for Water
Drainage Valve
Water Outlet
Safety Valve

Other manuals for Modena ES 10D

Related product manuals