EasyManua.ls Logo

Motorola GP328 Plus - VCO - Voltage Controlled Oscillator

Motorola GP328 Plus
206 pages
To Next Page IconTo Next Page
To Next Page IconTo Next Page
To Previous Page IconTo Previous Page
To Previous Page IconTo Previous Page
Loading...
Frequency Generation Circuitry 5C-11
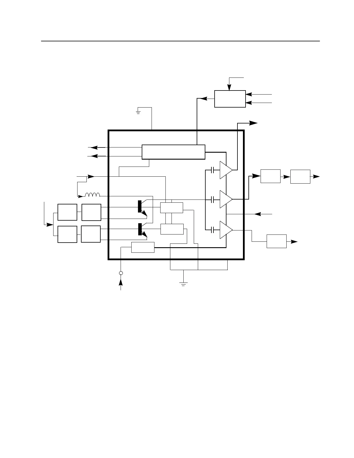
6.2 VCO - Voltage Controlled Oscillator
(Refer to UHF Band 2 Voltage Controlled Oscillator Schematic Diagram on page 5C-25)
Figure 5-5: VCO Block Diagram
The VCOBIC (U241) in conjunction with the Fractional-N synthesizer (U201) generates RF in both
the receive and the transmit modes of operation. The TRB line (U241 pin 19) determines which
oscillator and buffer will be enabled. A sample of the RF signal from the enabled oscillator is routed
from U241 pin 12, through a low pass filter, to the prescaler input (U201 pin 32). After frequency
comparison in the synthesizer, a resultant CONTROL VOLTAGE is received at the VCO. This voltage
is a DC voltage between 3.5V and 9.5V when the PLL is locked on frequency.
Presc
RX
TX
Matching
Network
Low Pass
Filter
Attenuator
Pin8
Pin14
Pin10
Level Shifter
Network
5V
(U201 Pin28)
VCC Buffers
TX RF Injection
U201 Pin 32
AUX4 (U201 Pin3)
AUX3 (U201 Pin2)
Prescaler Out
Pin 12Pin 19
Pin 20
TX/RX/BS
Switching Network
U241
VCOBIC
Rx
Active Bias
Tx
Active Bias
Pin2
Rx-I adjust
Pin1
Tx-I adjust
Pins 9,11,17
Pin18
Vsens
Circuit
Pin15
Pin16
RX VCO
Circuit
TX VCO
Circuit
RX Tank
TX Tank
Pin7
Vcc-Superfilter
Collector/RF in
Pin4
Pin5
Pin6
RX
TX
(U201 Pin28)
Rx-SW
Tx-SW
Vcc-Logic
(U201 Pin28)
Steer Line
Voltage
(VCTRL)
Pin13
Pin3
TRB_IN
LO RF INJECTION
VSF
VSF
VSF

Table of Contents

Related product manuals