EasyManua.ls Logo

Motorola GP580

Motorola GP580
108 pages
To Next Page IconTo Next Page
To Next Page IconTo Next Page
To Previous Page IconTo Previous Page
To Previous Page IconTo Previous Page
Loading...
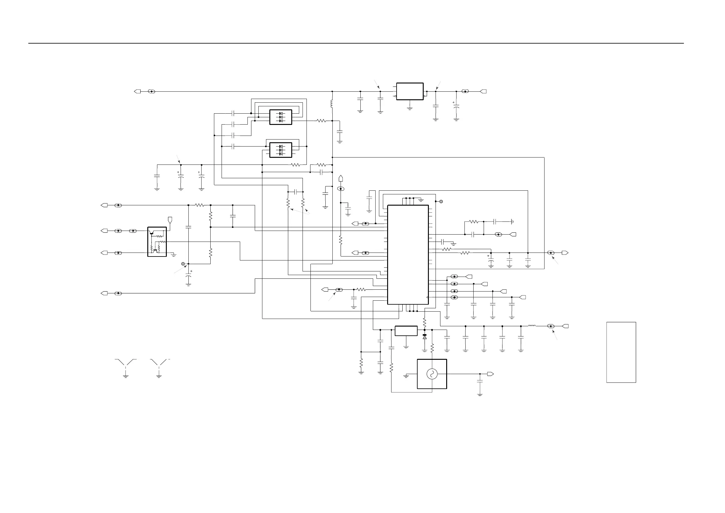
4-10 VHF PCB 8486062B12 / Schematics
1K
R3723
100
0.1uF
C3704
(SOURCE)
R3722
.01uF
C3701
.01uF
A1
6
A2
5
A3
4
K1
1
K2
2
K3
3
D3702
UMC5N
2
4
1
3
Q3721
UMC5N
C3762
C3761
330pF
56pF
C3703
.01uF
C3702
K2
3
K3
.01uF
D3701
A1
6
A2
5
4
A3
1
K1
2
.01uF
C3732
C3731
C3721
.01uF
0.1uF
C3724
1uF
L3731
2.2uH
0.1uF
C3712
2.2uF
C3713
10uF
C3711
2.2uF
C3755
2.2uF
C3733
L3701
C3746
390nH
220pF
C3745
220pF
C3744
220pF
220pF
C3743
R3752
330K
R3751
200K
C3753
4.7uF
1000pF
C3752
0.1uF
C3754
R3721
470
100pF
C3727
R3761
47K
D3761
C3706
4,7uF
C3722
0.1uF
C3705
150
R3703
0
NU
R3702
R3701
0.1uF
C3708
100
5V
SWB+
0102726B15
C3734
.01uF
C3763
1.6pF
C3742
220pF
R3762
NU
2.2K
VCTRL
LOCK
CSX
5V
R5
CLK
DATA
MODIN
16.8MHz
100
R3741
22pF
C3707
Vdda
0.1uF
C3709
150
R3704
33K
R3705
C3741
GND
3
IN
1
OUT
2
NU
56pF
VCO_MOD
16.8MHz
Y3761
8.2pF
C3726
PRESC
TRB
VMULT2
VMULT3
VMULT4
VRO
WARP
XTAL1
XTAL2
VSF
SFCAP
SFIN
SFOUT
TEST1
TEST2
VBPASS
VCP
VMULT1
PD_GND
PD_VDD
PREIN
PRE_GND
PRE_VDD
PVREF
REFSEL
SFBASE
INDMULT
IOUT
LOCK
MODIN
MODOUT
NC1
NC2
NC3
CCOMP
CEX
CLK
DATA
DGND
DVDD
FREFOUT
IADAPT
AGND
AUX1
AUX2
AUX3
AUX4
AVDD
BIAS1
BIAS2
U3701
09Z8809Z88
ADAPTSW
SH3701
SHIELD
T5
R5_1_FN
SHIELD
PRESC_1_FN
SWB_PLUS_1_FN
VCTRL_1_FN
VSF_1_FN
R5_2_FN
T5_1_FN
VCO_MOD_1_FN
BIAS_ADJ_1_FN
TRB_1_FN
Vdda_1_FN
LOCK_1_FN
DATA_1_FN
5V_1_FN
CLK_1_FN
2.2uF
C3710
C3751
0.1uF
NU
R3763
NU
100
C3735
FADJ
4
GND
3
OUT
1
VDD
5V
.01uF
NU
NU
OSC_16.8MHZ
Y3762
OSC_16.8MHZ
2
1
TP3702
1
TP3701
SHIELD
SH3702
SHIELD
NU
C3725
0.1uF
16_8MHz_1_FN
100K
R3727
MODIN_1_FN
CSX_1_FN
R3726
BIAS_ADJ
47K
NU
ADP3300
6
ERR
1
GND
5
IN
2
NR
4
OUT
3
SD
VHF_FRACN
U3711
ADP3300
11
13
25
23
24
28
37
38
21
15
14
12
32
33
34
35
18
27
26
30
4
10
41
17
29
31
44
5
8
7
6
36
19
45
16
43
1
2
3
20
40
39
42
9
46
22
48
47
ZWG0130022-C
C3714
4,7uF
R3760
NU
0
470pF
C3715
400mV RMS
R: 5V
T: 0V
R: 0V
T: 5V
3.3V
120mV RMS
3Vpp
@1.05MHz
RF mV RMS measured with high impedance probe.
3.5 - 9.5V
@135-174MHz
13.2V
2.5V - 3.5V
4.55V
7.5V
5V
VHF (136-174 MHz) Synthesizer
ZWG0130022-C

Table of Contents

Other manuals for Motorola GP580

Related product manuals