EasyManua.ls Logo

Motorola GP580

Motorola GP580
108 pages
To Next Page IconTo Next Page
To Next Page IconTo Next Page
To Previous Page IconTo Previous Page
To Previous Page IconTo Previous Page
Loading...
4-64 VHF PCB 8486473Z04 / Schematics
G
UNSWB_PLUS_1_RX
C3336
10uF
UNSWB+
UNSWB_PLUS_2_RX
G
L3301
12nH
RX_IN
C3302
150pF
RX_IN_1_FE
5.6pF
C3301
C3303
15pF
D3301
CR3303
L3303
12nH
C3304
150pF
33K
R3307
NU
C3305
NU
C3326
470pF
C3338
470pF
R3304
100K
R3308
1.5K
R3311
NU
7.5K
R3309
5.1
R3312
0.1uF
C3306
Q3302
39
R3313
L3304
470nH
R3315
330
C3308
330pF
100pF
C3307
2.7K
R3310
16pF
C3312
150pF
C3311
R3314
27
D3302
NU
C3310
L3305
12nH
12nH
SMBV1032
SMBV1032
CR3302
10nH
L3308
C3317
30pF
C3316
3.3pF
10pF
12nH
C3315
L3306
NU
C3314
150pF
C3313
10pF
C3339
C3318
.022uF
NU
C3319
RF BALUN
4
6
3
1
2
T3301
R3320
NU
1
CR3301
2
34
R3319
NU
G
L3309
150nH
IF_1_FE
0
R3323
R3322
R3321
51
IF
C3320
82pF
NU
G
R5_2_FE
C3309
0.1uF
0.1uF
470
470
R3316
.022uF
C3337
R5_3_FE
R5
G
G
DACRx_1_FE
RX_INJ
RX_INJ_1_FE
DACRx
DUMMY
G
C3324
33pF
R3303
100K
C3321
330pF
RSSI
RSSI_1_FE
C3322
100pF
C3323
100pF
R3305
68K
NU
RT3301
220
R3324
220
R3301
NU
Q3301
R3306
2.2K
C3325
1000pF
C3327
330pF
100pF
C3330
100pF
C3331
39pF
100K
C3332
R3317
330pF
C3329
SH3302
1
SHIELDSHIELD
SH3301
11
SHIELD
SH3303
TP3301
1
R3318
470
L3312
33nH
20pF
C3335
22pF
C3334
4
6
3
1
2
T3302
IF BALUN
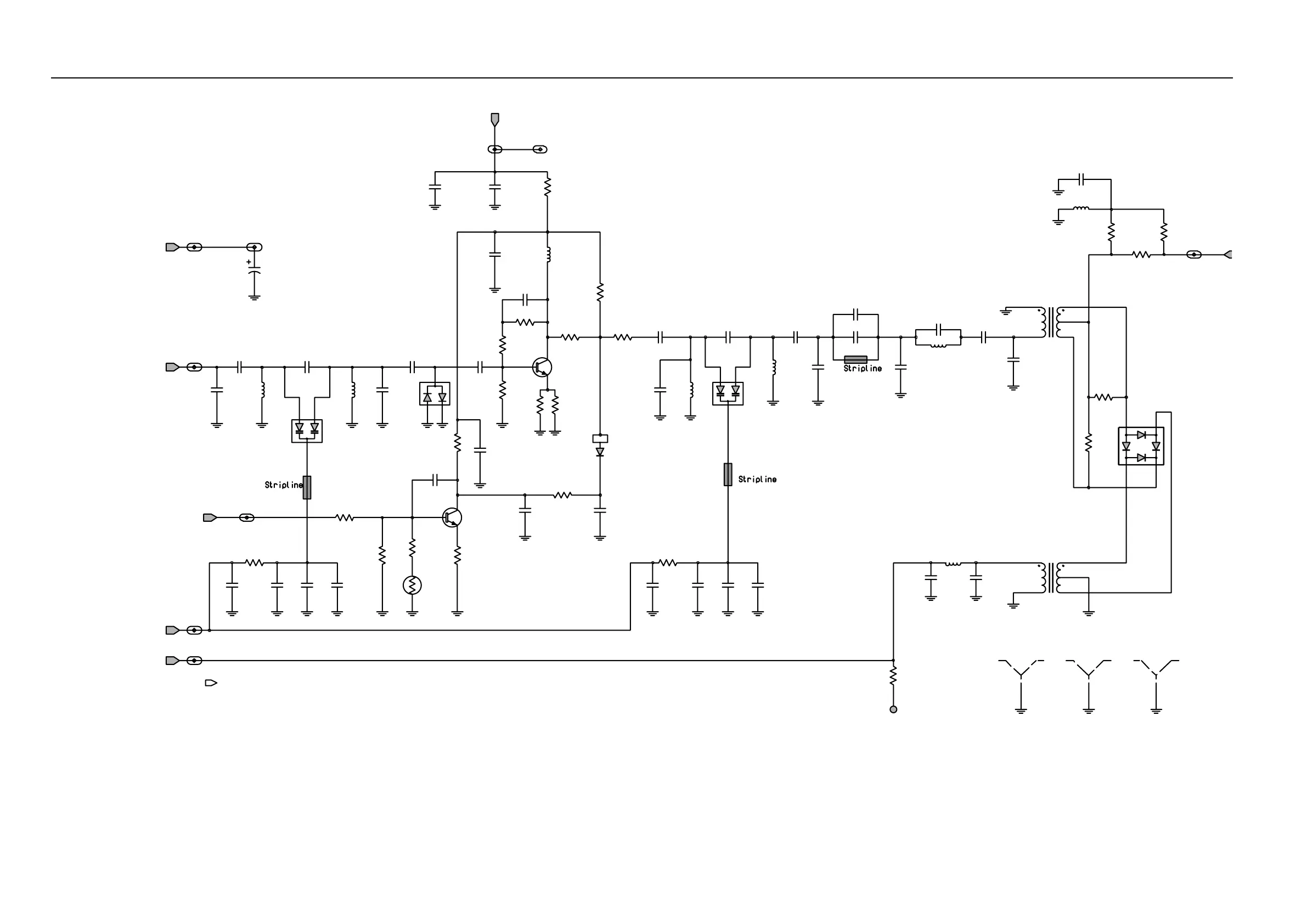
VHF (136-174 MHz) Receiver Front End

Table of Contents

Other manuals for Motorola GP580

Related product manuals