EasyManua.ls Logo

Motorola MTX series - Troubleshooting Flow Chart for VCO

Motorola MTX series
146 pages
To Next Page IconTo Next Page
To Next Page IconTo Next Page
To Previous Page IconTo Previous Page
To Previous Page IconTo Previous Page
Loading...
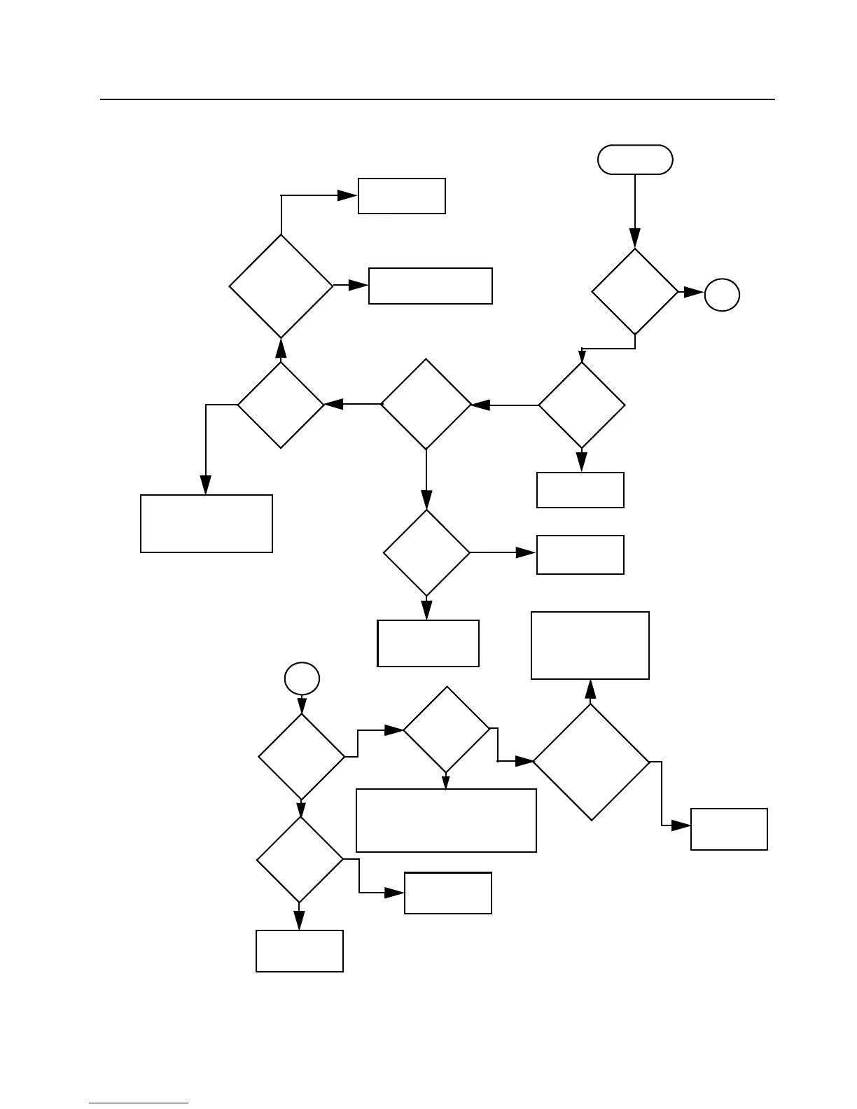
Maintenance: VHF Troubleshooting Charts 8-35
8.12.9 Troubleshooting Flow Chart for VCO
START
No LO?
Tx Carrier?
VCO OK
Check
R3829
TRB = 3.2V?
Pin 10
>1V?
L3831,
L3832,
L3833
O/C?
Change
L3831, L3832
Change
U3801
AUX 3
High?
Check U3701
Pin 2 for 3.2V
Pin 19
=0V
AUX 3
Low?
Change
U3801
V ctrl 0V
or 13V?
L3821,
L3822,
L3823 Open
Circuit?
Change
U3801
Change
L3821, L3822,
L3823, and L243
Change
U3701
Check for faulty parts or dry
joints of L3812 C3806,
R3806, R3802 and L3801
A
A
No
No
Yes
Yes
Yes
No
No
Yes
Yes
Yes
No
Yes
No
No
Yes
Yes
No
No
Check R3811,
L3811 for faulty
parts and dry joints
No
Yes

Table of Contents

Other manuals for Motorola MTX series

Related product manuals