EasyManua.ls Logo

Motorola MTX series - Troubleshooting Flow Chart for VCO

Motorola MTX series
146 pages
To Previous Page IconTo Previous Page
To Previous Page IconTo Previous Page
Loading...
8-56 Maintenance: 900 MHz Troubleshooting Charts
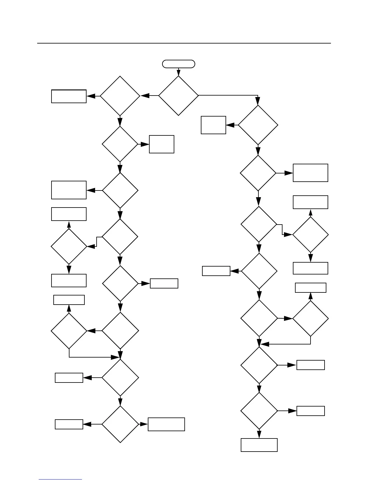
8.17.7 Troubleshooting Flow Chart for VCO
Is resonator
FL202
soldered
OK?
Is the Tx RF
level at C254
about 0dBm?
Are the bias
voltages of
Q251 as indi-
cated?
Is the 1.9V
present at
R266 as indi-
cated?
START
Is LO signal
present at the
mixer IC U301?
Check the 4.6V
biasing circuitry
and pin 28 of U201.
Ye s
Is resonator
FL201 soldered
OK?
Is TRB pin 19
of U250 low?
Is the 1.9V
present at
R265as indi-
cated?
Is the steering
line voltage
VCTRL 0V or
13V?
Is the LO RF
level at C253
about 0dBm?
Are the bias
voltages of
Q304 as indi-
cated?
No
Ye s
Ye s
Is the PRESC
RF level at
C227 as indi-
cated?
No
No
No
Troubleshoot the
Synthesizer.
Check Q252 and
Q200.
Ye s
No
Ye s
Is Tx signal
present at the PA
driver IC, U101?
Is TRB pin 19
of U250 high?
Is the steering
line voltage
VCTRL 0V or
13V?
No
Ye s
Ye s
VCO is OK.
Is the 4.6V
VSF voltage
present at pins
3, 18, & 14 of
U250?
Is
the 4.6V VSF
voltage present
at pins 3, 18, &
14 of U250?
Is pin 2 (AUX3)
of U201 high?
No
Troubleshoot the
Synthesizer.
Check Q252 and
Q200.
Ye s
Check the 4.6V
biasing circuitry
and pin 28 of U201.
No
Replace U250.
Ye s
Replace U250.
No
Replace U250.
No
Ye s
Is the PRESC
RF level at
C227 as indi-
cated?
No
Replace U250.
Ye s
Replace U250.
Tx VCO OK.
No
Ye s
Ye s
No
Check Q251 and its
bias circuitry.
Check Q304 and its
bias circuitry.
No
Ye s
Ye s
Ye s
Replace U250.
Rx VCO OK.
No
Ye s
Resolder or
replace U206.
Resolder or
replace U205.
Ye s
No
No
No
Ye s
Ye s
No
No
Is pin 3 (AUX4)
of U250 low?

Table of Contents

Other manuals for Motorola MTX series

Related product manuals