EasyManua.ls Logo

NAD 613 - WIRING DIAGRAM

NAD 613
16 pages
Print Icon
To Next Page IconTo Next Page
To Next Page IconTo Next Page
To Previous Page IconTo Previous Page
To Previous Page IconTo Previous Page
Loading...
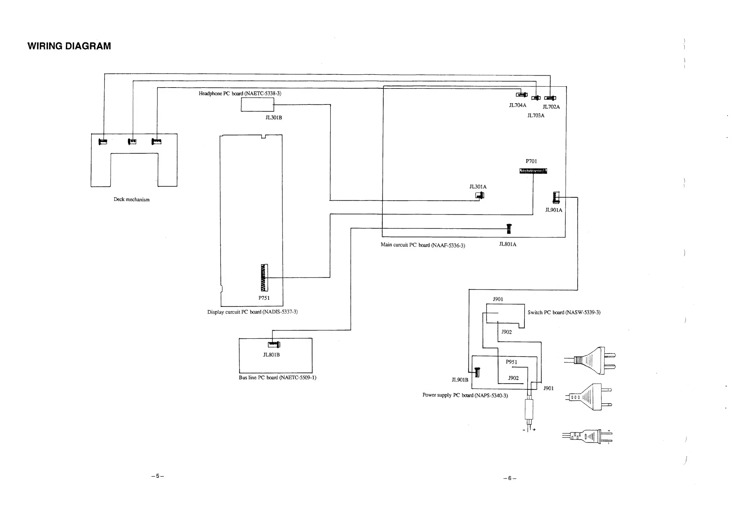
WIRING
DIAGRAM
Headphone
PC
board
(NAETC-5338-3)
JL301B
JL702A
JL703A
Deck
mechanism
Main
curcuit
PC
board
(NAAF-5336-3)
JL801A
P751
J901
Display
curcuit
PC
board
(NADIS-5337-3)
Switch
PC
board
(NASW-5339-3)
J902
P9S1
Hil
<=,
Bus
line
PC
board
(NAETC-5509-1)
JLOOIB
:
5902
[|
J901
E=pD
Power
supply
PC
board
(NAPS-5340-3)
J
ee
|
LY]
-|i+

Other manuals for NAD 613

Related product manuals