EasyManua.ls Logo

NAD M55 - DSD Circuit Diagram

NAD M55
78 pages
Print Icon
To Next Page IconTo Next Page
To Next Page IconTo Next Page
To Previous Page IconTo Previous Page
To Previous Page IconTo Previous Page
Loading...
WAD0
111
WAD4
117
WAD5
118
WAD6
119
WAD7
120
VDC(2.5V)
121
TESTI
122
WCK
123
WAVDD(2.5V)
124
WAVDD(2.5V)
125
WARFI
126
WAVRB
127
WAVSS(GND)
128
WAVSS(GND)
129
VSIO(GND)
130
DQ7
131
DQ6
132
DQ5
133
DQ4
134
VDIO(3.3V)
135
DQ3
136
DQ2
137
DQ1
138
DQ0
139
VSIO(GND)
140
DCLK
141
DCKE
142
XWE
143
XCAS
144
ZDFLS
73
DSALS
74
ZDFRS
75
DSARS
76
VDDSD(3.3V)
77
TESTO
78
TESTO
79
VSC(GND)
80
TESTO
81
TESTO
82
VDC(2.5V)
83
TESTO
84
TESTO
85
VSIO(GND)
86
TESTO
87
TESTI
88
TESTI
89
VDIO(3.3V)
90
TESTO
91
TESTO
92
TESTO
93
VSC(GND)
94
TESTI
95
TESTI
96
TESTI
97
TESTO
98
VDC(2.5V)
99
TESTI
100
TESTI
101
TESTI
109
WAD1
112
WAD2
113
WAD3
114
VSIO(GND)
115
VSC(GND)
116
VDIO(3.3V)
110
TESTI
102
TESTI
103
TESTI
104
TESTI
105
VSIO(GND)
106
TESTI
107
TESTI
108
XBIT
37
VSC(GND)
1
SUPDT0
38
XMSLAT
2
SUPDT1
39
MSCK
3
SUPDT2
40
MSDATI
4
SUPDT3
41
VDC(2.5V)
5
VSIO(GND)
42
MSDATO
6
SUPDT4
43
MSREADY
7
SUPDT5
44
XMSDOE
8
VDIO2(3.3V)
45
XRST
9
SUPDT6
46
SMUTE
10
SUPDT7
47
MCKI(768fs)
11
XSUPAK
48
VSIO(GND)
12
VSC(GND)
49
EXCKO1
13
DSAEXTR
50
EXCKO2
14
NC
51
LRCK(44.1KHz)
15
NC
52
FRAME
16
NC
53
VDIO(3.3V)
17
VDC(2.5V)
54
MNT0
18
DSADML
55
MNT1
19
BCKASL
57
MNT2
20
VSDSD(GND)
58
MNT3
21
BCKAI
59
TESTO
22
BCKAO
60
TESTO
23
PHREFI
61
TESTO
24
PHREFO
62
TESTO
25
ZDFL
63
TCK
26
DSAL
64
TDI
27
DSADMR
56
ZDFR
65
VSC(GND)
28
DSAR
66
TDO
29
VDDSD(3.3V)
67
TMS
30
ZDFC
68
TRST
31
DSAC
69
TEST1
32
ZDFSW
70
TEST2
33
DSASW
71
TEST3
34
VSDSD(GND)
72
VDC(2.5V)
35
TESTO
36
XRAS
145
VDIO(3.3V)
146
TESTO
147
A11
148
A10
149
VSC(GND)
150
A9
151
A8
152
VDC(2.5V)
153
A7
154
A6
155
A5
156
A4
157
VSIO(GND)
158
A3
159
A2
160
A1
161
A0
162
VDIO(3.3V)
163
XSRQ
164
XSHD
165
SDCK
166
XSAK
167
SDEF
168
SD0
169
SD1
170
SD2
171
SD3
172
SD4
173
SD5
174
SD6
175
SD7
176
Vcc0
1
DQ1
2
DQ2
3
VssQ0
4
DQ3
5
DQ4
6
VccQ0
7
DQ5
8
DQ6
9
VssQ1
10
DQ7
11
DQ8
12
VccQ1
13
LDQM
14
WE
15
CAS
16
RAS
17
CS
18
A11
19
A10
20
A0
21
A1
22
A2
23
A3
24
Vcc1
25
Vss0
26
A4
27
A5
28
A6
29
A7
30
A8
31
A9
32
NC0
33
CKE
34
CLK
35
UDQM
36
NC1
37
VccQ2
38
DQ9
39
DQ10
40
VssQ2
41
DQ11
42
DQ12
43
VccQ3
44
DQ13
45
DQ14
46
VssQ3
47
DQ15
48
DQ16
49
Vss1
50
DGND
DGND
PLCK
XMSLAT
MSREADY
MSCK
MSDATAO
XRST
SMUTE
MSDATAI
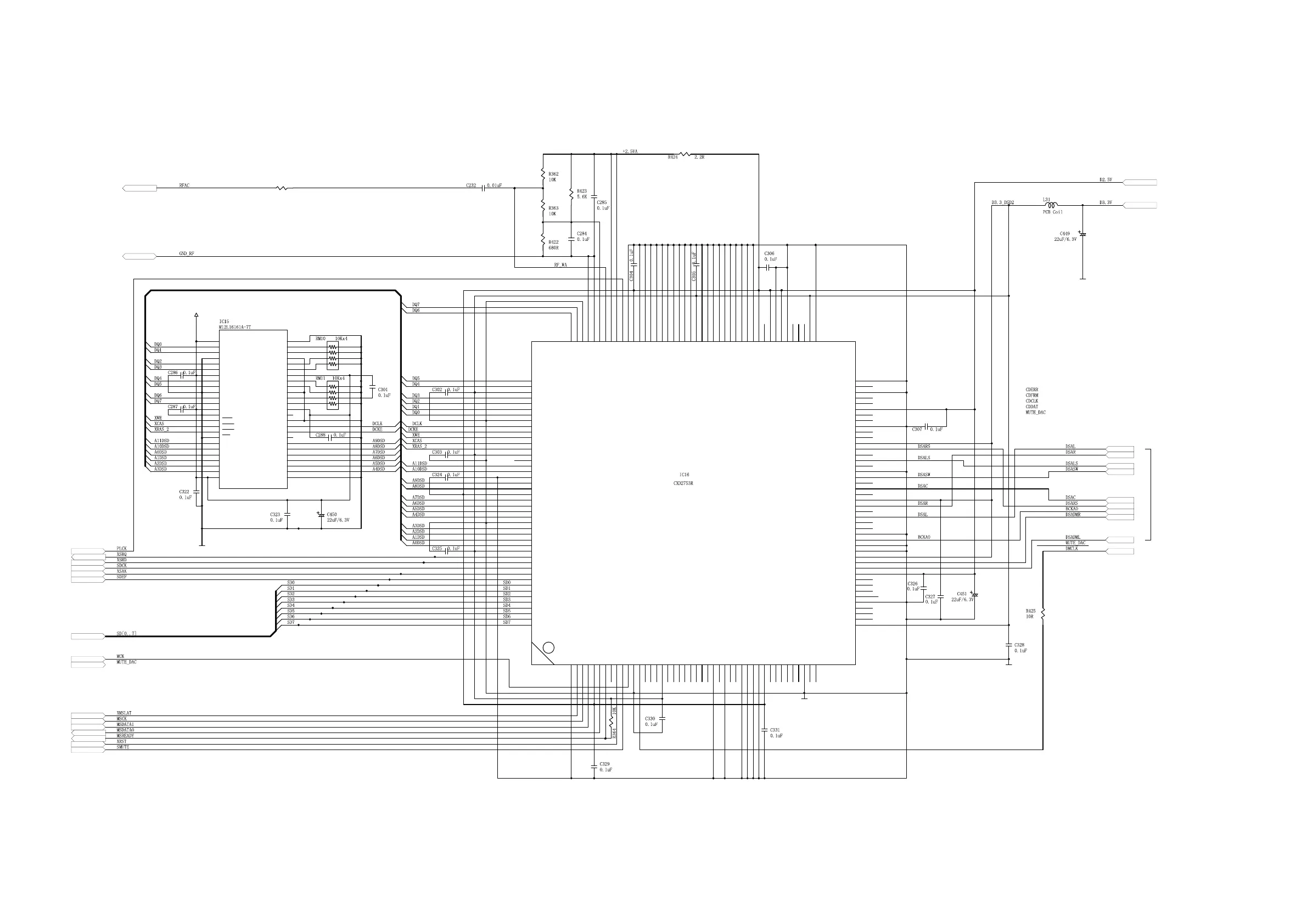
Falseta DSD Block
RFAC
GND_RF
MCK
SD[0..7]
XSAK
SDEF
XSHD
SDCK
XSRQ
MUTE_DAC
D2.5V
D3.3V
To Power & Drivers Block
To DSP Block
To RF Block
To Audio DAC
D3.3V
1
2
3
4
5
6
7
8
1
2
3
4 5
6
7
8
DGND
H_DSAL
H_DSAR
H_DSASW
H_DSALS
H_DSAC
H_DSARS
H_DBCK
H_DSMR
H_DSAML
H_DCLK
DGND
R421
0R
6.DSD CIRCUIT DIAGRAM
3-36
3-37

Other manuals for NAD M55

Related product manuals